ROHM Semiconductor BM2SC125FP2-LBZ Quasi-Resonant AC/DC Converter
ROHM Semiconductor BM2SC125FP2-LBZ Quasi-Resonant AC/DC Converter is a high-efficiency IC that integrates a 1700V Silicon Carbide (SiC) MOSFET, making it ideal for high-voltage, isolated power supply applications. Designed to operate directly from the AC line, this device is optimized for use in home appliances, industrial equipment, and energy infrastructure systems where compact size, low power loss, and long-term reliability are essential. The quasi-resonant switching topology reduces switching noise and improves efficiency, while built-in features such as soft-start, frequency hopping, and comprehensive protection circuits (including overcurrent, overvoltage, overload, and thermal shutdown) ensure safe and stable operation. Housed in a compact TO-263-7L package, the ROHM Semiconductor BM2SC125FP2-LBZ simplifies power supply design by minimizing external components and enabling high-density layouts, making it a robust solution for next-generation power electronics.Features
- Long-time support product for industrial applications
- TO263-7L 10.18mm x 15.5mm x 4.43mm package
- Built-in 1700V SiC-MOSFET
- Quasi-resonant type (low EMI)
- Frequency reduction function
- Low 19µA current consumption during standby
- Burst operation at light load
- SOURCE pin leading edge blanking
- VCC Under Voltage Lock Out (UVLO)
- VCC Over Voltage Protection (OVP)
- Overcurrent protection circuit per cycle
- Soft start function
- ZT pin trigger mask function
- ZT OVP
- BR UVLO
- RoHS compliant
Applications
- Home appliances
- Industrial equipment
- Consumer electronics
- Energy and infrastructure
- General-purpose AC-DC power supplies
Specifications
- Operating power supply voltage ranges
- 15.0V to 27.5V for VCC
- 1700V maximum for DRAIN
- 120kHz (typical) maximum operating frequency
- Typical operating current
- 800µA normal
- 500µA burst
- -40°C to +105°C operating temperature range
Typical Application Circuit
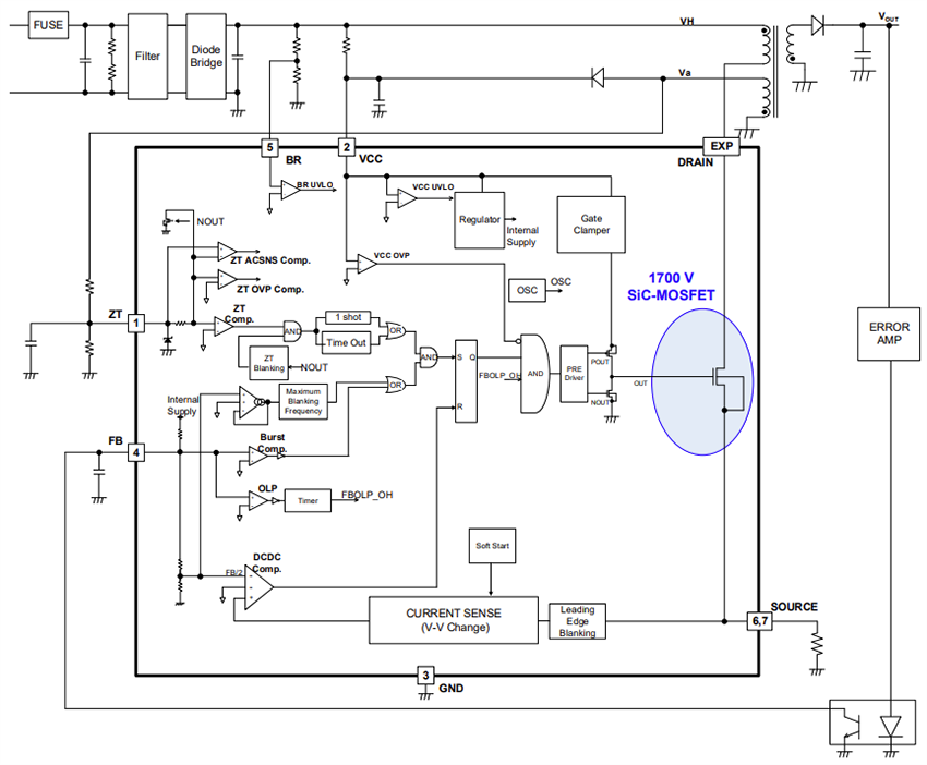
Block Diagram
Inilathala: 2025-05-20
| Na-update: 2025-06-13
