Qorvo QPF4219EVB01 Evaluation Board
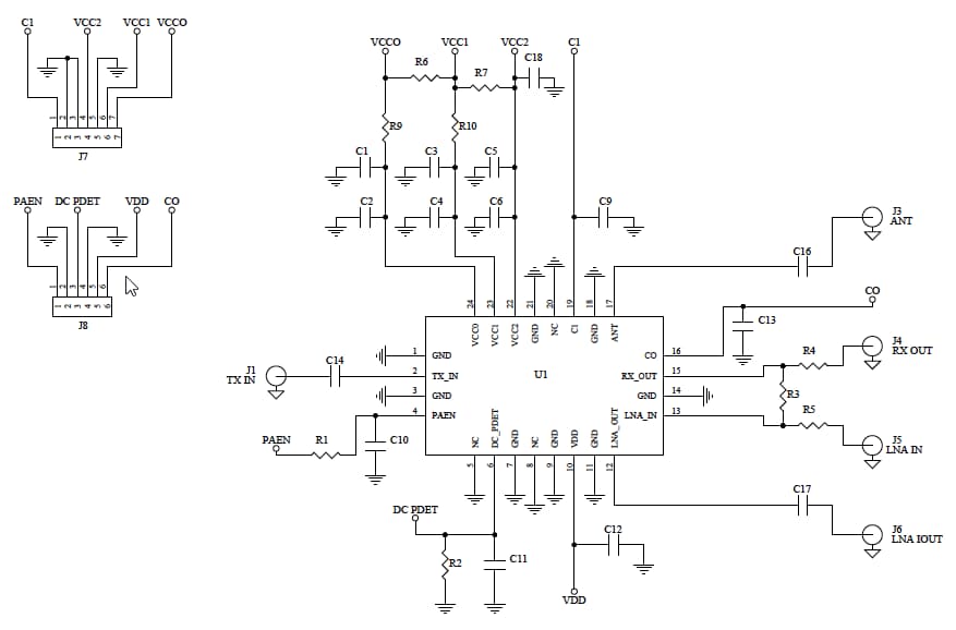
Qorvo QPF4219EVB01 Evaluation Board evaluates QPF4219 Integrated Front-End Modules designed for Wi-Fi® 5 (802.11ac) systems. The evaluation board is fully tested and assembled. The board supports the 802.11ac/b/g Wi-Fi protocol. QPF4219 modules integrate a 2.4GHz power amplifier (PA), regulator, single-pole two-throw switch (SP2T), bypassable low-noise amplifier (LNA), and DC power detector into a single device.Features
- Evaluates QPF4219 Integrated FEM designed for Wi-Fi 5 (802.11ac) systems
- Fully tested and assembled
- Supports the 802.11ac/b/g Wi-Fi protocol
Block Schematic and Layout
Inilathala: 2019-03-20
| Na-update: 2023-11-10
