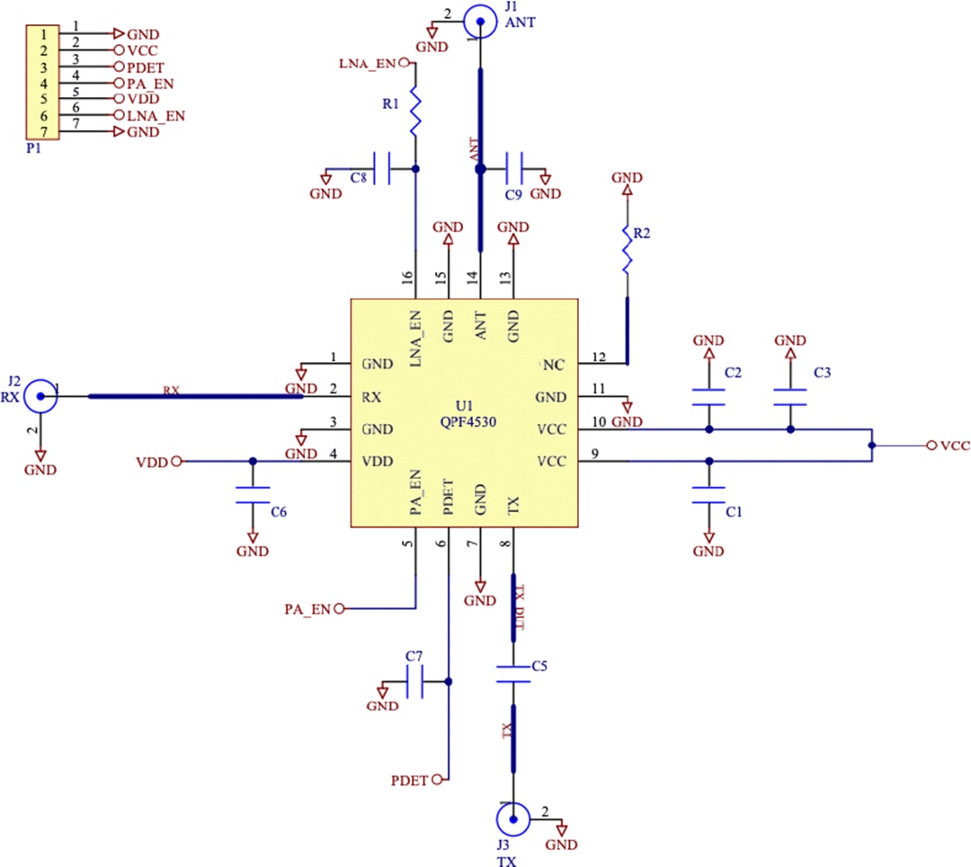
Qorvo QPF4530PCK-01 Evaluation Board
Qorvo QPF4530PCK-01 Evaluation Board is a demonstration and prototyping platform for the QPF4530 5GHz Wi-Fi® Front End Module (FEM). The Qorvo QPF4530 FEM is a highly integrated module for Wi-Fi 6 (IEEE 802.11ax) applications. The QPF4530PCK-01 Evaluation Board features a pre-mounted QPF4530 in a QFN-16 package, along with a 7-pin header, and SMA connectors for transmit, receive, and external antenna.Additional Resources
Schematic
Inilathala: 2019-04-22
| Na-update: 2023-11-14
