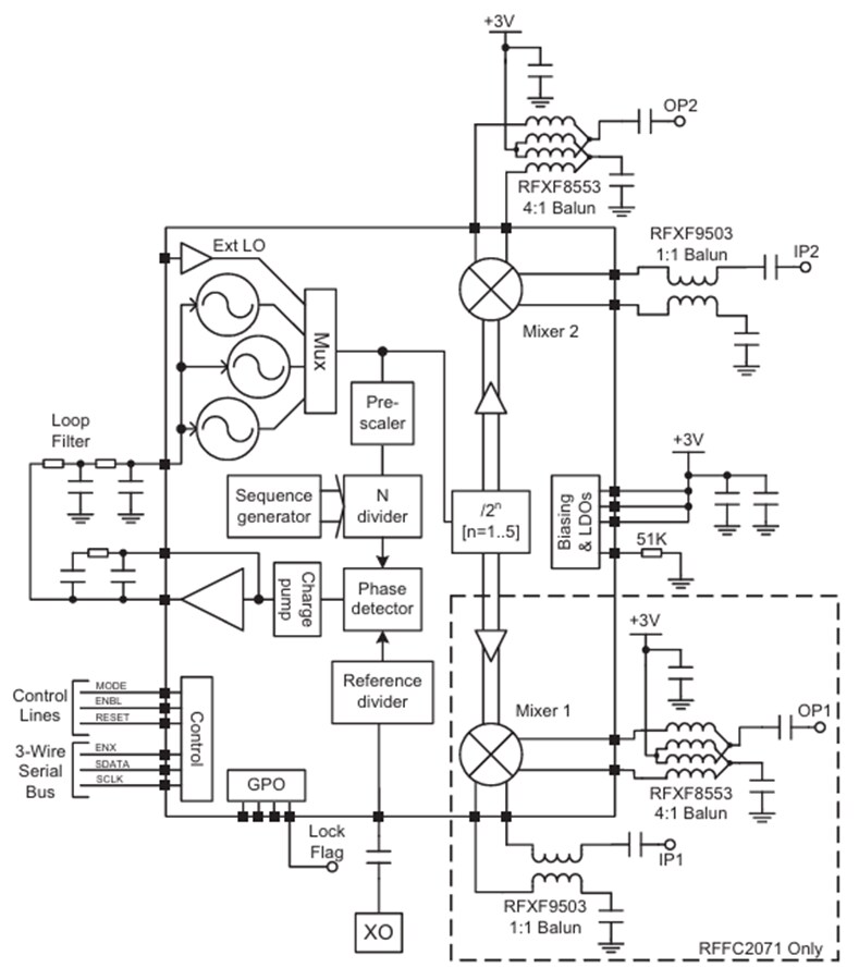
Qorvo RFFC2071/2072 2.7GHz RF Synthesizer/VCOs

Qorvo RFFC2071/2072 2.7GHz RF Synthesizer/VCOs are reconfigurable frequency-conversion devices with an integrated fractional-N phase-locked loop (PLL) synthesizer, a voltage-controlled oscillator (VCO), and one or two high-linearity mixers. The fractional-N synthesizer uses an advanced sigma-delta modulator that delivers ultra-fine step sizes and low spurious products. When combined with an external loop filter, the PLL/VCO engine allows the user to generate local oscillator (LO) signals from 85MHz to 2700MHz. The LO signal is routed and buffered to the integrated RF mixers. These mixers are used to up- or down-convert frequencies ranging from 30MHz to 2700MHz.

The mixer bias current can be reduced and is programmable for applications requiring lower power consumption. By bypassing the integrated mixers, each device can be configured to act as a signal source. A simple 3-wire serial interface is used to program. Also, a unique programming mode allows up to four devices to be controlled from a common serial bus. This feature eliminates the need for separate chip-select control lines between the host controller and each device. Up to six general-purpose outputs are provided on the Qorvo RFFC2071/2072 for accessing internal signals (such as the LOCK signal) or controlling front-end components. Both devices operate with a 2.7V to 3.3V power supply.

Features

  • 85MHz to 2700MHz LO frequency range
  • Fractional-N synthesizer with very low spurious levels
  • 1.5Hz typical step size
  • Fully integrated low phase noise VCO and LO buffers
  • 0.18°rms integrated phase noise at 1GHz
  • High linearity RF mixer(s)
  • 30MHz to 2700MHz mixer frequency range
  • +23dBm input IP3
  • Mixer bias is adjustable for low-power operation
  • Full duplex mode (RFFC2071)
  • 2.7V to 3.3V power supply
  • Low current consumption
  • 3- or 4-wire serial interface

Applications

  • CATV head-ends
  • Digital TV repeaters
  • Multi-dwelling units
  • Diversity receivers
  • Software-defined radios
  • Frequency band shifters
  • Point-to-point radios
  • Cellular repeaters
  • WiMax/LTE infrastructure
  • Cellular jammers
  • Satellite communications
  • VHF/UHF radios

Functional Block Diagram

Block Diagram - Qorvo RFFC2071/2072 2.7GHz RF Synthesizer/VCOs
Inilathala: 2026-01-16 | Na-update: 2026-01-20