Renesas Electronics ISL28134 Rail-to-Rail Op Amp
Renesas Electronics ISL28134 Ultra-Low Noise, Zero Drift Rail-to-Rail Op Amps are a single, chopper-stabilized Zero-Drift operational amplifier that is optimized for single and dual supply operation from 2.25V to 6.0V and ±1.125V and ±3.0V. The ISL28134 uses auto-correction circuitry to provide very low input offset voltage, drift, and a reduction of the 1/f noise corner below 0.1Hz. The ISL28134 achieves ultra-low offset voltage, offset temperature drift, wide gain bandwidth, and rail-to-rail input/output swing while minimizing power consumption.Features
- Rail-to-Rail Inputs and Outputs
- CMRR @ VCM = 0.1V beyond VS: 135dB, typ.
- VOH and VOL: 10mV from VS, typ.
- No 1/f Noise Corner Down to 0.1Hz
- Input Noise Voltage: 10 nV/√Hz @ 1kHz
- 0.1Hz to 10Hz Noise Voltage: 250nVP-P
- Low Offset Voltage: 2.5μV, Max
- Superb Offset Drift: 15nV/°C, Max
- Single Supply: 2.25V to 6.0V
- Dual Supply: ±1.125V to ±3.0V
- Low ICC: 675μA, typ.
- Wide Bandwidth: 3.5MHz
- Operating Temperature Range
- Industrial: -40°C to +85°C
- Full Industrial: -40°C to +125°C
- Packaging
- Single: SOIC, SOT-23, μTDFN (1.6mmx1.6mm)
Applications
- Medical instrumentation
- Sensor gain amps
- Precision low drift, low-frequency ADC drivers
- Thermopile, thermocouple, and other temperature sensors front-end amplifiers
- Precision voltage reference buffers
- Inertial sensors
- Process control systems
- Weight scales and strain gauge sensors
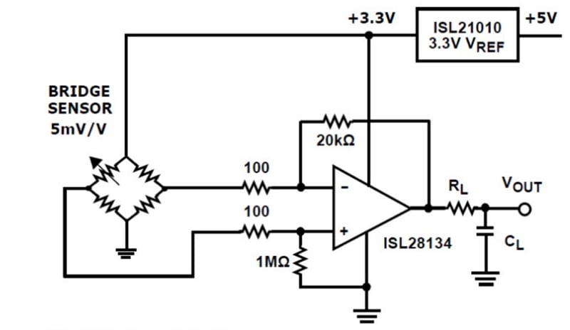
Typical Schematic
Inilathala: 2012-06-11
| Na-update: 2023-02-03
