Renesas Electronics ISL3300x I2C Bus Buffers
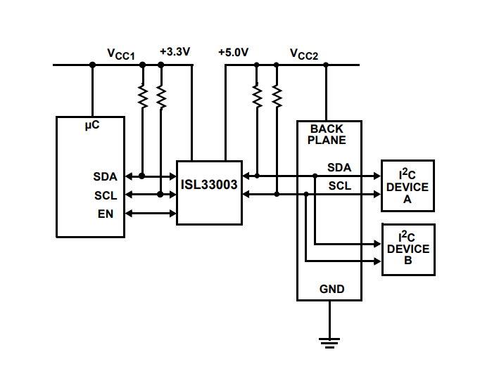
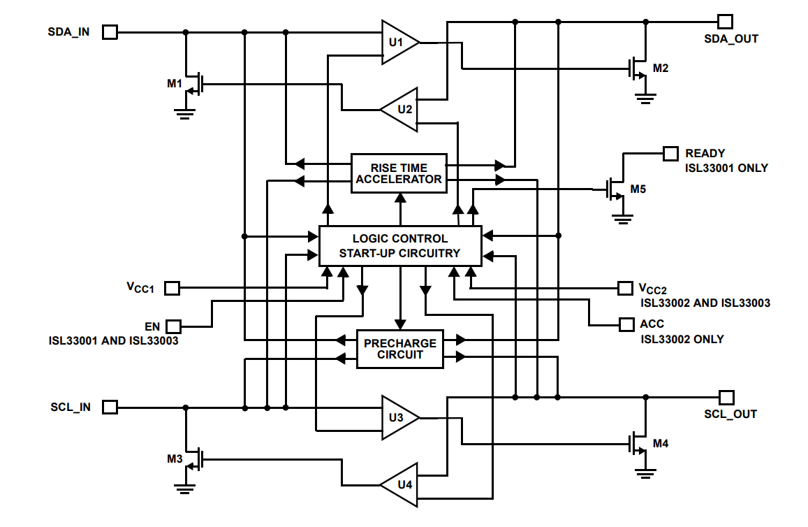
Renesas Electronics ISL3300x I2C Bus Buffer with Rise Time Accelerators provides the buffering necessary to extend the bus capacitance beyond the 400pF maximum specified by the I2C specification. Renesas ISL3300x Buffers feature rise time accelerator circuitry to reduce power consumption from passive bus pull-up resistors and improve data-rate performance. The devices also include hot-swap circuitry to prevent corruption of the data and clock lines when I2C devices are plugged into a live backplane. The ISL33002 and ISL33003 add a level translation for mixed supply voltage applications. The ISL3300x I2C Bus Buffers operate at supply voltages from +2.3V to +5.5V at a temperature range of -40°C to +85°C.Features
- 2-channel I2C compatible bi-directional buffer
- +2.3VDC to +5.5VDC supply range
- >400kHz operation
- Bus capacitance buffering
- Rise time accelerators
- Hot-swapping capability
- ±6kV Class 3 HBM ESD protection on all pins
- ±12kV HBM ESD protection on SDA/SCL pins
- Enable pin (ISL33001 and ISL33003)
- Logic level translation (ISL33002 and ISL33003)
- READY logic pin (ISL33001)
- Accelerator disable pin (ISL33002)
- Lead-free (RoHS compliant) 8 Ld SOIC (ISL33001 only), 8 Ld TDFN (3mm x 3mm), and 8 Ld MSOP packages
- 2.1mA typical low quiescent current
- 0.5µA typical low shutdown current
Applications
- I2C bus extender and capacitance buffering
- Server racks for telecom, datacom, and computer servers
- Desktop computers
- Hot-swap board insertion and bus isolation
Typical Operating Circuit
Block Diagram
Inilathala: 2019-11-21
| Na-update: 2023-09-26
