Renesas Electronics ISL9120 Low Power Buck-Boost Regulator

Renesas Electronics ISL9120 Low Power Buck-Boost Regulator is a highly integrated DC-DC switching regulator that accepts input voltage above or below the regulated output voltage. The ISL9120 automatically transitions between buck and boost modes without significant output disturbance. The ISL9120 also has automatic bypass functionality. When the input voltage is generally within 1% to 2% of the output voltage, there will be a direct bypass connection between the VIN and VOUT pins. In addition to the automatic bypass functionality, the ISL9120 has forced bypass functionality using the BYP pin.

The ISL9120 can deliver up to 800mA of output current (VIN = 2.5V, VOUT = 3.3V) and provides excellent efficiency due to its adaptive current limit Pulse Frequency Modulation (PFM) control architecture.

The ISL9120 is designed for stand-alone applications and supports a 3.3V fixed output voltage or variable output voltages with an external resistor divider. The forced bypass power saving mode can be chosen if voltage regulation is not required. In forced bypass mode, the ISL9120 consumes less than 3.5μA of current over the operating temperature range.

The ISL9120 requires only a single inductor and very few external components. The ultra-small form factor of the ISL9120 makes it ideal for the connected devices making up the Internet of Things, including wearables, smartphones, smart thermostats, and point-of-sale devices.

Features

  • Accepts input voltages above or below the regulated output voltage
  • Automatic bypass mode functionality
  • Automatic and seamless transitions between buck and boost modes
  • Wide 1.8V to 5.5V input voltage range
  • Selectable forced bypass power saving mode
  • Adaptive multilevel current limit scheme to optimize efficiency at low and high currents
  • Output current up to 800mA (VIN = 2.5V, VOUT = 3.3V)
  • High efficiency up to 98%
  • 41μA quiescent current maximizes light-load efficiency
  • Fully protected from over-temperature and undervoltage
  • Compact 1.41mm x 1.41mm WLCSP and 3mm x 3mm TQFN package options
  • Pb-free; RoHS compliant

Applications

  • Smartphones
  • Tablets
  • Smart thermostats
  • Wearables
  • Health and fitness
  • Point of sale

Videos

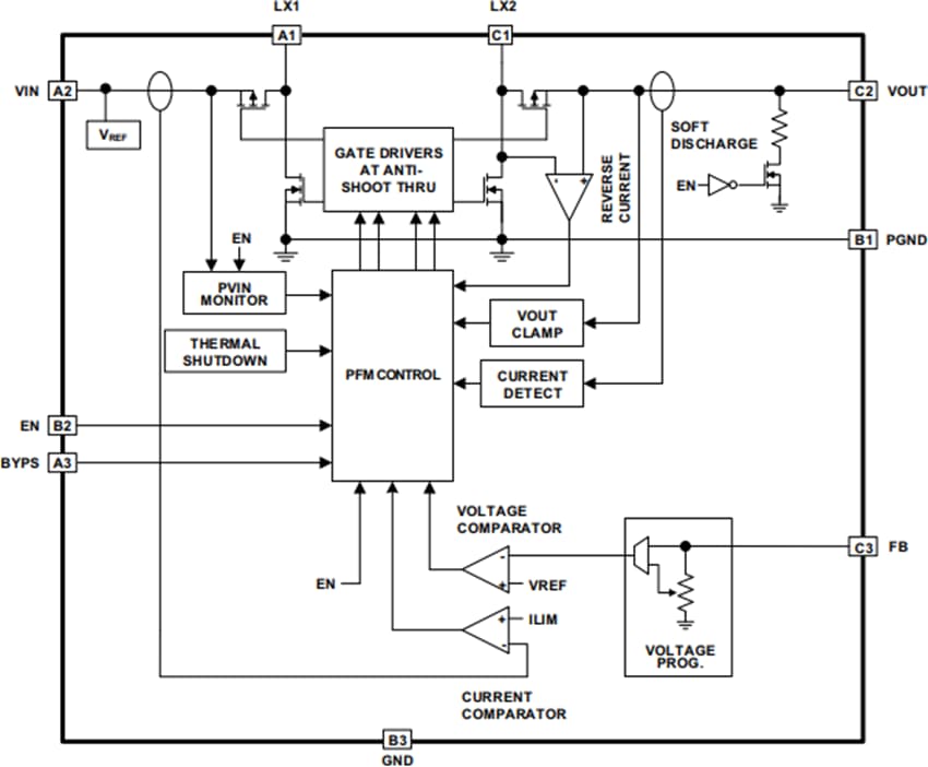
Block Diagram

Renesas Electronics ISL9120 Low Power Buck-Boost Regulator

Typical Application Diagram

Renesas Electronics ISL9120 Low Power Buck-Boost Regulator
Inilathala: 2018-07-05 | Na-update: 2023-02-09