Renesas Electronics ISL9123 Ultra-Low IQ Buck Regulator with Bypass
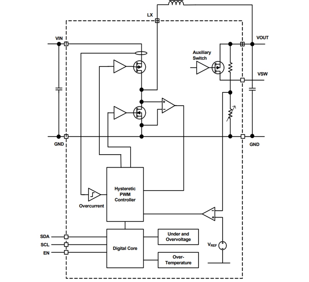
Renesas Electronics ISL9123 Ultra-Low IQ Buck Regulator with Bypass integrates a complete buck switching regulator, with a PWM controller, internal switches, references, protection circuitry, and control inputs, in a compact Wafer Level Chip Scale Package (WLCSP). The ISL9123 Buck Regulator is capable of supplying output voltage down to 0.4V. It features an extremely low quiescent current consumption of 950nA in Regulation mode, 140nA in Forced Bypass mode, and 7nA in Shutdown mode. It provides 80% efficiency at 10µA load and has a peak efficiency of 97%. The Renesas Electronics ISL9123 supports input voltages from 1.8V to 5.5V.The ISL9123 has automatic bypass functionality for situations in which the input voltage is close to the output voltage. In addition to the automatic bypass functionality, the Forced Bypass power-saving mode can be chosen if voltage regulation is not required. Forced Bypass power-saving mode is accessible using the I2C interface bus.
The ISL9123 is capable of delivering up to 600mA of output current (VIN = 3.6V, VOUT = 1.8V) and provides excellent efficiency due to its adaptive frequency hysteretic control architecture.
The ISL9123 is designed for stand-alone applications and supports a default output voltage at Power-On Reset (POR). After POR, the output voltage can be adjusted in the range of 0.4V to 5.375V by using the I2C interface bus. This device requires only a single EIA 0603 size inductor and two external capacitors.
Features
- 950nA quiescent current
- 80% efficiency at 10µA load
- 97% peak efficiency
- 1.8V to 5.5V input voltage range
- 0.4V to 5.375V output voltage range
- Output current up to 600mA (VIN = 3.6V, VOUT = 1.8V)
- Selectable Forced and Auto Bypass power-saving modes
- PFM and PWM modes with seamless transition
- Ultrasonic mode for acoustic noise suppression
- I2C control and voltage adjustability
- Hysteretic controller
- -40°C to +85°C operating temperature range
- Small 1.8mm x 1.0mm WLCSP8 package
- RoHS compliant
Applications
- Smartwatches and wristband devices
- Wireless earphones
- Internet of Things (IoT) devices
- Water, gas, and oil meters
- Portable medical devices
- Hearing aid devices
Block Diagram
Typical Application Circuit
