Renesas Electronics ISL9123xIIx-EVZ Evaluation Boards
Renesas Electronics ISL9123xIIx-EVZ Evaluation Boards are demonstration and development platforms ISL9123, ISL9123A, and ISL9123B buck regulators. The ISL9123 is a highly integrated buck-switching regulator that accepts input voltages above the regulated output voltage. These regulators feature low quiescent current consumption, excellent efficiency, and an I2C interface that allows access to internal registers for output voltage and operation mode control. Typical applications include smart watches and wristband devices, wireless earphones, Internet of Things (IoT) devices, water, gas and oil meters, portable medical devices, and hearing aid devices.Features
- Small and compact design
- I2C interface for programmable VOUT, slew rate, and various operation modes (forced Bypass (ISL9123/A only), auto-PFM, and forced PWM)
- Connectors, test points, and jumpers for easy probing
Specifications
- 1.8V to 5.5V input voltage range
- Output voltage range:
- 0.4V to 5.375V (ISL9123/A)
- 0.4V to 1.180V (ISL9123B)
- Selectable transition slew rate through the I2C interface
- Up to 600mA output current (VIN > 2.5V)
- -40°C to 85°C operating temperature range
Applications
- Smart watches and wristband devices
- Wireless earphones
- Internet of Things (IoT) devices
- Water, gas, and oil meters
- Portable medical devices
- Hearing aid devices
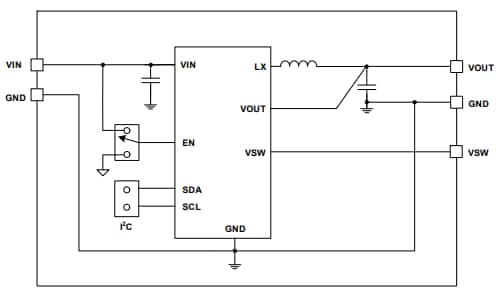
Block Diagram
Schematic Circuit
Inilathala: 2020-07-20
| Na-update: 2024-02-12
