Renesas Electronics RAA211230 Synchronous Buck Regulator
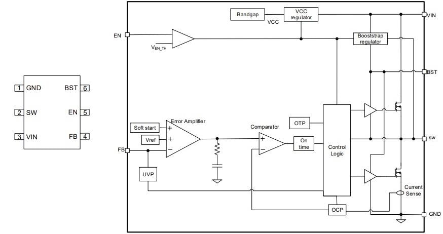
Renesas Electronics RAA211230 Synchronous Buck Regulator is an integrated 24V, 3A switching regulator with current mode Constant On-Time (COT) control. This regulator features 400µA quiescent current, 0.765V reference voltage with 2% accuracy, and 0.8ms internal soft-start time. The RAA211230 switching regulator houses integrated high-side (85mΩ) and low-side (45mΩ) MOSFETs. This buck regulator offers comprehensive protections, including input Undervoltage Lockout (UVLO), Overcurrent Protection (OCP), Output Undervoltage Protection (OUVP), and Over-Temperature Protection (OTP). Typical applications include industrial power supplies, general purpose, embedded systems, and I/O supplies.Features
- 4.5V to 24V input supply range
- Up to 3A output current
- Integrated high-side (85mΩ) and low-side (45mΩ) MOSFETs
- 400μA quiescent current
- Minimum on-time of 60ns and minimum off-time of 275ns
- 0.765V reference voltage with 2% accuracy
- PFM mode under light load condition
- Current mode Constant On-Time (COT) control with internal compensation
- Internal 0.8ms soft start time
- Protection:
- Low-Side Overcurrent (LSOC) limit
- Input Undervoltage Lockout (UVLO)
- Over-Temperature Protection (OTP)
- Output Undervoltage Protection (OUVP) with Hiccup mode
- Accurate EN threshold
- 6 LD TSOT23 package
Applications
- General purpose
- Industrial power supplies
- Embedded systems
- I/O supplies
Functional Block Diagram
Typical Application Circuit Diagram
Inilathala: 2023-12-13
| Na-update: 2023-12-19
