Renesas Electronics RAA211412 DC-DC Step-Down Regulator
Renesas Electronics RAA211412 DC-DC Step-Down Regulator supports a wide operating input voltage range from 5.8V to 45V and adjustable output voltage. This DC-DC step-down regulator can deliver up to 1A output current with premium load regulation and line regulation performance. The RAA211412 regulator employs the PWM peak-current mode control architecture at a 630kHz switching frequency, providing fast transient response performance. This RAA211412 regulator offers protection features such as cycle-by-cycle current limit, input voltage UVLO, output voltage undervoltage protection, and thermal shutdown. This step-down regulator can be easily used with minimum BOM, internal soft-start, and loop compensation circuit. Typical applications include power meters, battery-powered devices, distributed power systems, and handheld power tools.Features
- 5.8V to 45V wide input voltage range
- Adjustable output voltage
- Up to 1A output current
- Internal compensation
- Internal soft-start
- 600mΩ internal MOSFET
- 630kHz switching frequency
- Pulse skipping mode under light load condition
- Cycle-by-cycle current limit
- Input voltage UVLO and output voltage undervoltage protection
- Thermal shutdown
- Available in the TSOT23-6 package
Applications
- Power meters
- Battery powered devices
- Distributed power systems
- Handheld power tools
Typical Application Circuit
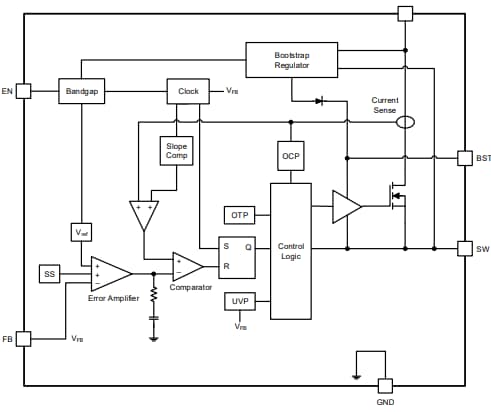
Block Diagram
Inilathala: 2023-06-07
| Na-update: 2023-07-11
