Renesas Electronics RAA211650 60V 5A Integrated Switching Regulators
Renesas Electronics RAA211650 60V 5A Integrated Switching Regulators feature an adjustable switching frequency from 200kHz up to 2.5MHz. The regulators support a wide input voltage range from 4.5V to 60V and adjustable output voltage (0.8V to maximum duty cycle VIN). The integrated low RDS(ON) MOSFETs, gate drivers, and the controller make RAA211650 an efficient voltage step-down solution.Features
- 4.5V to 60V input supply range
- Integrated high-side (90mΩ) and low-side (37mΩ) MOSFETs
- 1% accurate voltage reference over temperature
- Fixed-frequency operation with optional spread spectrum and external clock sync
- Adjustable switching frequency from 200kHz to 2.5MHz
- Programmable soft-start timing
- Programmable startup and shutdown delays
- Bidirectional overcurrent protection on both internal FETs
- Extensive voltage and temperature protection
- Compact 28 Ld 4x5mm QFN package
Applications
- Industrial power supplies
- 12V/48V industrial and computing PoL
- ATM, vending, and gaming machines
- Robotics
- Programmable Logic Controllers
- After-market automotive
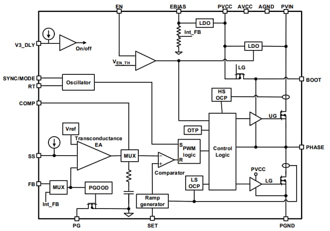
Functional Block Diagram
Inilathala: 2021-09-01
| Na-update: 2023-04-28
