Renesas Electronics RAA21180x DC/DC Step-Down Regulators
Renesas Electronics RAA21180x DC/DC Step-Down Regulators are ultra-low quiescent current buck regulators with a wide input voltage range of 7V to 80V. These regulators feature up to 300mA of output current and a minimum on-time of 75ns. The RAA21180x regulators offer variable frequency operation, allowing users to program the frequency through an external inductor within the 10µH to 33µH range. Additionally, these regulators possess a pre-bias, smooth, and monotonic start-up process. Typical applications include general-purpose or LDO replacement, industrial power supplies, embedded systems and I/O supplies, e-bikes, power tools, and home/industrial automation.The RAA21180x regulators incorporate an extensive set of protections, including overcurrent protection, input Undervoltage Lockout (UVLO) protection, Over-Temperature Protection (OTP), and Output Overvoltage Protection (OVP). These regulators operate within the -40°C to 125°C operating temperature range, come in a TSOT23-5 package, and are RoHS compliant.
Specifications
- 7V to 80V input supply voltage range
- Up to 300mA output current
- IQ=5.5µA at 80V at no load conditions and switching
- IQ=4.5µA at 80V at no load and no switching conditions
- 75ns minimum on-time
- Variable frequency operation, frequency programmed by the external inductor (10µH to 33µH)
- Pre-bias, monotonic, and smooth start-up
- Protections: overcurrent protection, input Undervoltage Lockout (UVLO) protection, Over-Temperature
Protection (OTP), and output Overvoltage Protection (OVP) - Accurate EN threshold
- 2.9mm x 1.63mm TSOT23-5 package
Applications
- General purpose or LDO replacement
- Industrial power supplies
- Embedded systems and I/O supplies
- E-bikes, power tools
- Home/industrial automation
Block Diagram
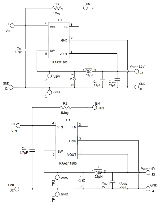
Typical Application Circuit
Additional Resource
Inilathala: 2024-02-16
| Na-update: 2024-02-18
