Renesas Electronics RL78/G16 Capacitive Touch Evaluation System
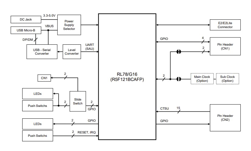
Renesas Electronics RL78/G16 Capacitive Touch Evaluation System is designed to evaluate touch solutions such as buttons, sliders, and wheels. This evaluation system easily adjusts the sensitivity by using QE for capacitive touch. The RL78/G16 capacitive touch evaluation system features a capacitive touch sensor (CTSUb) terminal with 15 channels and simple prototyping. This evaluation system is ideally used in home appliances, industries, consumers, fans, sensor control, lighting, and inverter.Features
- Use to evaluate various touch functions (button, slider, and wheel)
- Simple prototyping
- Use as a reference when designing boards or software
- RL78/G16 MCU (R5F121BCAFP) mounted
- Capacitive touch sensor (CTSUb) terminal 15 channels available
- Easily adjust the sensitivity by using QE for capacitive touch
- Easy operation with an intuitive interface
- Easy to develop touch interfaces even for beginners with GUI
- Automatically output adjusted source code
Applications
- Home appliances
- Industries
- Consumers
- Fans
- Sensor control
- Lighting and inverters
Block Diagram
Additional Resources
- RL78/G16 Capacitive Touch Evaluation System Sample Code
- QE for Capacitive Touch Advanced Mode Parameter Guide
- CTSU Module Software Integration System
- TOUCH Module Software Integration System
- Capacitive Touch Noise Immunity Guide
- CTSU Capacitive Touch Introduction Guide
- RA Family, RL78 Family, RX Family, Renesas SynergyTM Platform
- CTSU Capacitive Touch Electrode Design Guide
- Using the standalone version of QE to Develop Capacitive Touch Applications
- Board Support Package Module Using Software Integration System
Inilathala: 2023-06-30
| Na-update: 2023-10-20
