Renesas Electronics RTKA211320DE0030BU Evaluation Board
Renesas Electronics RTKA211320DE0030BU Evaluation Board evaluates the RAA211320 DC/DC synchronous step-down regulator with current mode Constant On Time (COT) control. This evaluation board employs a simple and flexible design, supports a wide 4.5V to 30V input voltage supply range, and features up to 2A output current. The RTKA211320DE0030BU eval board provides a quick and comprehensive platform for assessing the performance features of the RAA211320 buck regulator. This evaluation board operates within the -40°C to 125°C temperature range. Typical applications include general-purpose POL, industrial power supplies, embedded systems, and I/O supplies.Features
- Evaluates the RAA211320 DC/DC synchronous step-down regulator
- Provides a quick and comprehensive platform for evaluating the performance features
- Simple and flexible design
- 4.5V to 30V input voltage range
- 3.3V output voltage
- Up to 2A output current capability
- -40°C to 125°C operating temperature range
Applications
- General purpose POL
- Industrial power supplies
- Embedded systems
- I/O supplies
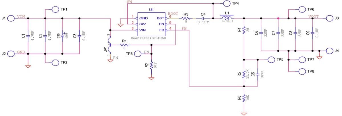
Circuit Schematic
Inilathala: 2023-12-13
| Na-update: 2023-12-14
