ROHM Semiconductor BD6047AGUL-E2 Charge Protection IC
ROHM Semiconductor BD6047AGUL-E2 Charge Protection IC features a built-in Field-Effect Transistor (FET) and protects the devices from the abnormal input voltage at the USB port. This charge protection IC prevents the negative voltage caused by the USB reverse insertion without any additional components. The BD6047AGUL-E2 IC provides overcurrent protection, thermal shutdown, and over-voltage protection. This charge protection IC operates at -40°C to 85°C temperature range and 2.2V to 28V input voltage range. The BD6047AGUL-E2 IC offers a ±30V voltage protection range, 900mW power dissipation, and 6msec typical startup delay. Typical applications include mobile phones, MP3 players, digital still camera, PDA, IC recorder, game controller, and handheld game.Features
- Overvoltage protection up to 30V
- Negative voltage protection down to -30V
- Over Voltage Lockout (OVLO)
- Under Voltage Lockout (UVLO)
- Overcurrent protect
- Thermal shut down
Specifications
- -40°C to 85°C operating temperature range
- 2.2V to 28V input voltage range
- ±30V voltage protection range
- 900mW power dissipation
- 6msec typical startup delay
- 80μA supply quiescent current
Applications
- Mobile phones
- MP3 players
- Digital still camera
- IC recorder
- Electronic dictionary
- Handheld game
- Game controller
- Camcorder
- Bluetooth headsets
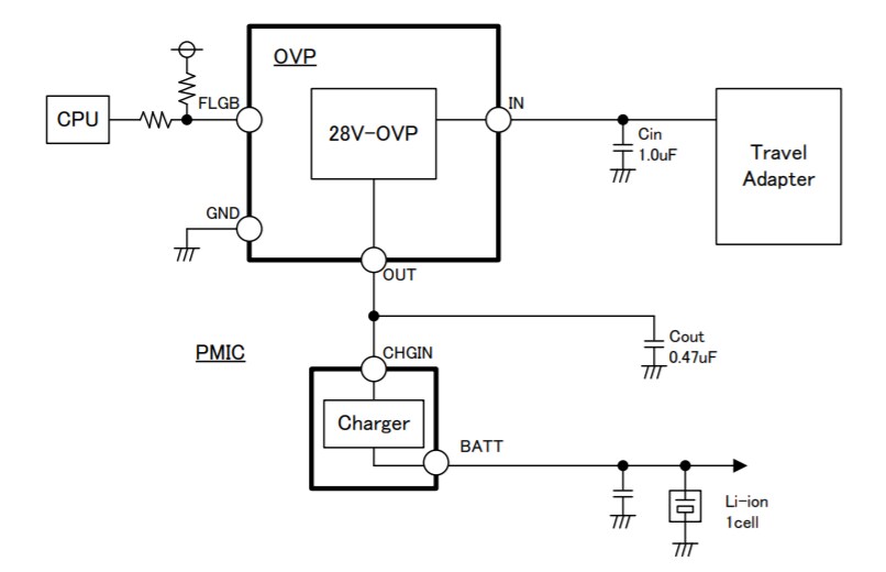
Application Circuit
Block Diagram
Inilathala: 2021-02-23
| Na-update: 2022-03-11
