ROHM Semiconductor BD9A101MUV-LB Synchronous Buck DC/DC Converter
ROHM Semiconductor BD9A101MUV-LB Synchronous Buck DC/DC Converter features a built-in low on-resistance power MOSFETs. It's capable of providing current up to 1A. The SLLM™ control provides excellent efficiency characteristics in light-load conditions. ROHM Semiconductor BD9A101MUV-LB Synchronous Buck DC/DC Converter is ideal for equipment and devices that demand minimal standby power consumption. The oscillating frequency is high at 1MHz using a small value of inductance. It's a current mode control DC/DC converter and features a high-speed transient response. Phase compensation can also be set easily.Features
- Long time support product for industrial application
- Synchronous single DC/DC converter
- SLLM (Simple Light Load Mode) control
- Over-current protection
- Short circuit protection
- Thermal shutdown protection
- Under-voltage lockout protection
- Adjustable soft-start function
- Power good output
- VQFN016V3030 package (backside heat dissipation)
Applications
- Industrial equipment
- Step-down power supply for DSPs, FPGAs, microprocessors, etc
- Storage devices (HDDs/SSDs)
- Printers, OA equipment
- Distributed power supply, secondary power supply
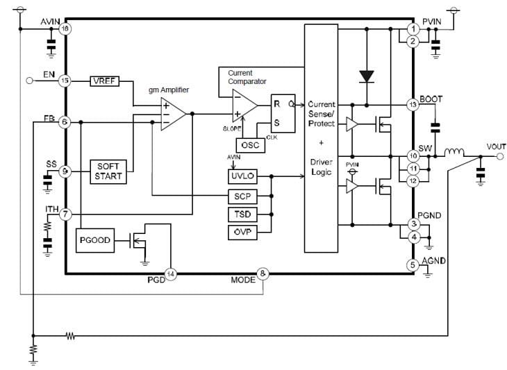
Block Diagram
Inilathala: 2015-09-29
| Na-update: 2022-03-11
