Skyworks Solutions Inc. SKY53510/80/40 Differential Clock Buffers
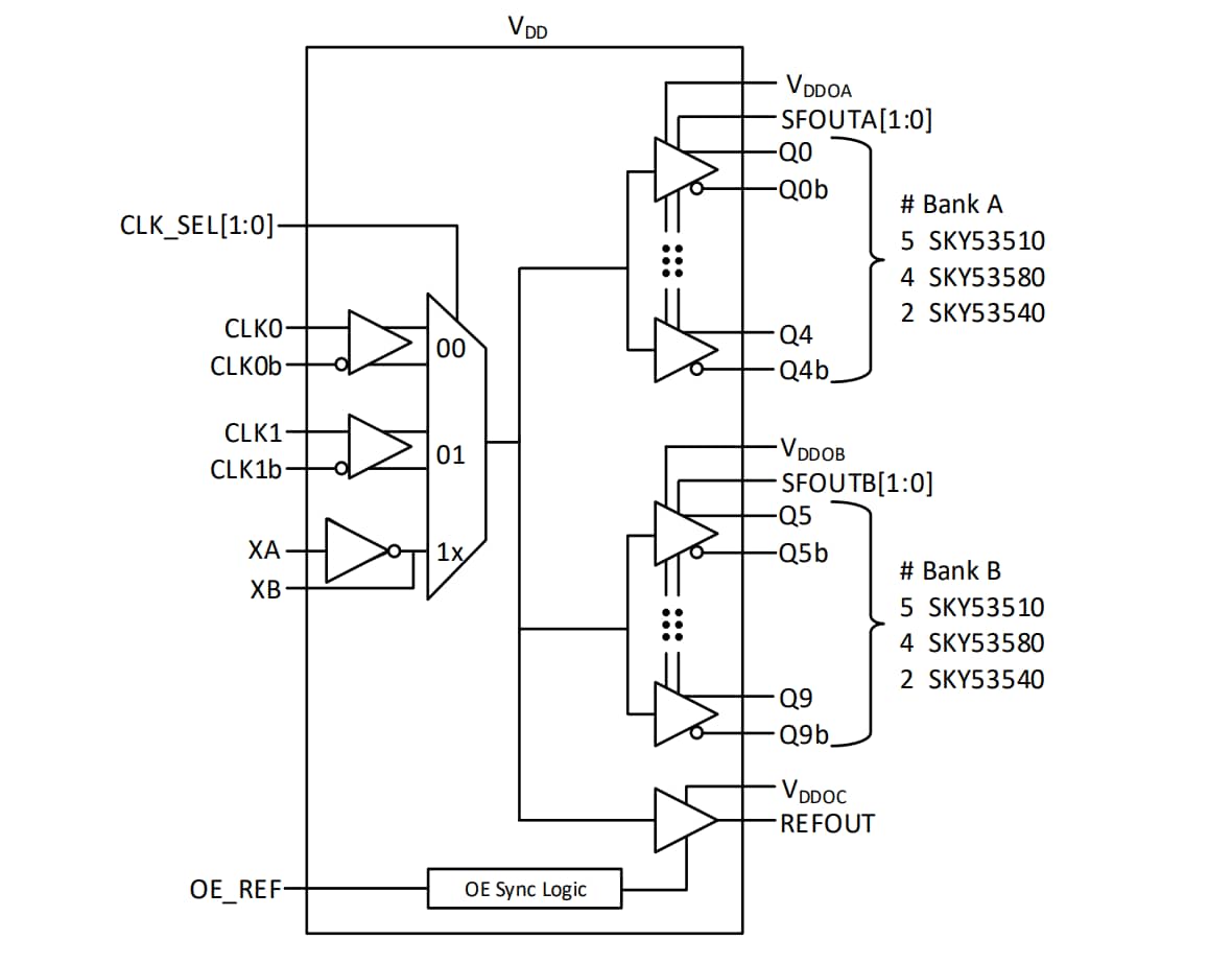
Skyworks Solutions Inc. SKY53510/80/40 Differential Clock Buffers are a series of fanout buffers ideal for high-frequency, low-jitter clock distribution. The devices offer universal-level format translation and ultra-low additive RMS phase jitter over various conditions, incorporating frequency and input clock slew rate. Separate core and output voltages are featured, supporting voltage down to 1.8V to enable additional power savings. Built-in LDOs provide high PSRR performance and decrease the requirement for external components, simplifying low-jitter clock distribution in noisy environments.The Skyworks SKY53510/80/40 Differential Clock Buffers supply a selectable input clock employing a 3:1 input mux, one single-ended output, and 10, 8, or 4 differential outputs in two banks. Each output is selectable as LVPECL, LVDS, HCSL, or tristate, and its voltage supply is independently sourced with either 1.8V, 2.5V, or 3.3V. Each output bank has its dedicated 1.8V, 2.5V, or 3.3V output voltage supply. The series of fanout buffers can be paired with the Skyworks NetSync™ family of network synchronizer clocks, jitter attenuators, and clock generators and oscillators to produce ultra-low-jitter clock tree solutions.
Features
- Ultra-low additive jitter (156.25MHz LVPECL, 12kHz to 20MHz):
- 35fs RMS typical
- 47fs RMS max
- 3:1 Input multiplexer
- Two any-format universal inputs supporting LVPECL, LVDS, S-LVDS, HCSL, CML, SSTL, and HSTL
- One crystal input (also accepts a single-ended clock)
- Two banks of differential output clocks
- 10/8/4 output ordering options
- Pin-selectable output formats (per bank): LVPECL, LVDS, HCSL
- Low-power operation (VDD/VDDO) of 1.8V/2.5V/3.3V
- PCIe® Gen1/2/3/4/5/6/7 compliant
- Frequency range:
- LVPECL: dc to 3.1GHz
- LVDS: dc to 3GHz
- HCSL: dc to 800MHz
- LVCMOS output with synchronous enable/disable
- Temperature range:
- -40°C to +95°C ambient temperature
- +105°C max board temperature
- Packages:
- SKY53510: 48-pin, 7mm x 7mm QFN
- SKY53580: 40-pin, 6mm x 6mm QFN
- SKY53540: 32-pin, 5mm x 5mm QFN
Functional Block Diagram
Inilathala: 2025-01-21
| Na-update: 2025-08-25
