TDK InvenSense QCIoT-ICM42688P Pmod™ Evaluation Board
TDK InvenSense QCIoT-ICM42688P Pmod™ Evaluation Board is a MEMS sensor breakout board that includes the ICM-42688-P 6-axis MEMS MotionTracking device. The ICM-42688-P is the low noise 6-axis MEMS MotionTracking device that combines a 3-axis gyroscope and a 3-axis accelerometer. This board can also be connected to any Renesas MCU board available on the QuickConnect platform. The QCIoT-ICM42688P board offers standard Pmod Type 6A (expanded I2C) or Type 2A (expanded SPI) connections for the expanded interface. This board features user-programmable digital filters for gyro, accel, and temp sensors. Typical applications include AR/VR controllers, head-mounted displays, wearables, sports, robotics, and IoT devices.Features
- ICM-42688-P IMU sample mounted:
- 2.8mdps/√Hz gyroscope noise
- 70µg/√Hz accelerometer noise
- Low-noise mode 6-axis current consumption of 0.88mA
- ± 15.6/31.2/62.5/125/250/500/1000/2000 user selectable gyro full-scale range (dps)
- ± 2/4/8/16 user-selectable accelerometer full-scale range (g)
- User-programmable digital filters for gyro, accel, and temp sensor
-
- APEX motion functions:
- Pedometer
- Tilt detection
- Tap detection
- Wake on motion
- Raise to wake/sleep
- Significant motion detection
- APEX motion functions:
Applications
- AR/VR controllers
- Head-mounted displays
- Wearables
- Sports
- Robotics
- IoT devices
Board Layout
Board Overview
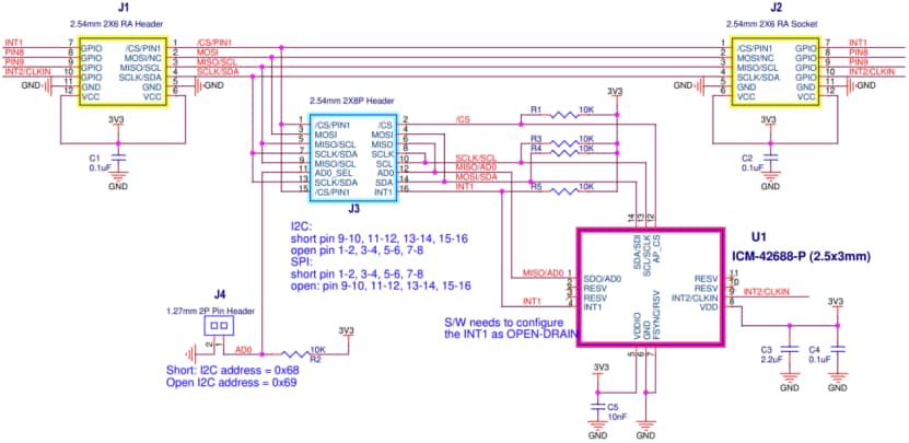
Schematic Diagram
Additional Resource
Inilathala: 2024-11-27
| Na-update: 2025-01-30
