Microchip Technology UCS4003 USB Type-C® Power Delivery Port Protectors
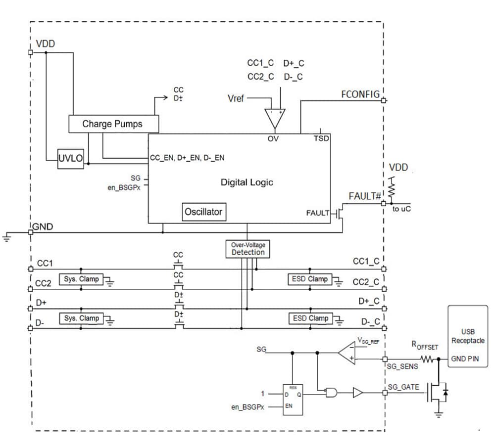
Microchip Technology UCS4003 USB Type-C® Power Delivery Port Protectors are designed for Configuration Channel (CC) and D+, D- (data lines). The CC, D+, D-, and SG_SENS (short-to-GND) are ESD-protected to meet IEC 61000-4-2 and ISO 10605. The Microchip UCS4003 supplies short-to-battery protection on CC, D+, and D-. The device also offers battery short-to-GND protection for the charging port. Additionally, it is configurable to assert FAULT# in case of any fault except D+/D- or CC overvoltage.Features
- AEC-Q100 automotive qualified
- Short-to-battery protection on D+, D-, and CC (24V DC)
- Battery short-to-GND protection for charging port
- FAULT# assertion configurability
- Supports power delivery protocol
- IEC 61000-4-2 and ISO 10605 ESD protection on D+, D-, CC and SG_SENS
- Overtemperature protection (thermal shutdown)
- -40°C to +125°C temperature range
Applications
- USB Type-C power delivery
- Consumer, industrial, and automotive protection
Block Diagram
Typical Application
Package Style
Inilathala: 2025-03-26
| Na-update: 2025-04-07
