Analog Devices Inc. LT3099 Ultra-High PSRR Negative Linear Regulators

Analog Devices LT3099 Ultra-High PSRR Negative Linear Regulators feature Analog Devices' ultra-low noise and ultra-high power-supply rejection ratio (PSRR) architecture for powering noise-sensitive applications. Designed as a precision current reference followed by a high-performance voltage buffer, the LT3099 can be easily paralleled to reduce noise further, increase output current, and spread heat on the PCB.

The device supplies 1A at a typical 350mV dropout voltage. The operating quiescent current is nominally 2.9mA and drops to 5μA in shutdown. The LT3099's wide output voltage range (0V to -19V) error amplifier operates at unity gain and provides virtually constant PSRR, output noise, bandwidth, and load regulation independent of the programmed output voltage. Additionally, the regulator features a bi-directional enable pin, programmable current limit, fast start-up capability, and programmable Power Good for indicating output voltage regulation. The regulator incorporates a tracking function to control an upstream supply to maintain a constant voltage across the LT3099 and minimize power dissipation.

Built-in protection includes an internal current limit with foldback and a thermal limit with hysteresis. The Analog Devices LT3099 is in a thermally enhanced 4mm × 3mm DFN package.

Features

  • Ultra-low RMS noise of 1.4μVRMS (10Hz to 100kHz)
  • Ultra-low spot noise of 4nV/√Hz at 10kHz
  • Ultra-high PSRR of 75dB at 1MHz
  • 1A output current
  • -3.5V to -20V wide input voltage range
  • A single capacitor improves noise and PSRR
  • 100μA SET pin current of ±0.5% initial accuracy
  • A single resistor programs the output voltage
  • Programmable current limit
  • Low 350mV dropout voltage
  • Output voltage range of 0V to -19V
  • Programmable Power Good and fast start-up
  • Bi-directional precision enable/UVLO
  • VIOC pin to manage power dissipation
  • Parallelable for lower noise and higher current
  • Internal current limit with foldback
  • Minimum output capacitor of 10μF (ceramic)
  • Compact, 14-lead, 4mm x 3mm DFN package

Applications

  • RF power supplies and precision power supplies
  • Very low noise instrumentation
  • High-speed/high-precision data converters
  • Medical applications (diagnostics and imaging)
  • Post-regulator for switching supplies

Typical Application

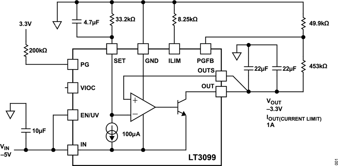
Application Circuit Diagram - Analog Devices Inc. LT3099 Ultra-High PSRR Negative Linear Regulators
Inilathala: 2025-06-02 | Na-update: 2025-06-11