Monolithic Power Systems (MPS) MPQ4322C Step-Down Converters

Monolithic Power Systems (MPS) MPQ4322C Step-Down Converters are synchronous, step-down switching converters with integrated internal high-side and low-side power MOSFETs. These converters operate at a configurable frequency range of 350kHz to 2.5MHz and are AEC-Q100 qualified. The MPQ4322C converters provide up to 2A of highly efficient output current (IOUT) with peak current control mode. These converters offer a 1μA shutdown current, allowing the converters to be used in battery-powered applications. The MPQ4322C converters operate at a 3.3V to 36V input voltage (VIN) range and 42V load dump tolerance. These step-down converters are available in QFN-12 (2mm x 3mm), QFN-12 (3mm x 4mm), and QFN-14 (2.5mm x 3.5mm) packages. The MPQ4322C converters are ideal for automotive infotainment systems, automotive clusters, advanced driver assistance systems, and industrial power systems.

Features

  • Optimized for EMC/EMI reduction:
    • Frequency Spread Spectrum (FSS) modulation
    • Symmetric VIN pinout
    • CISPR25 Class 5 compliant
    • 350kHz to 2.5MHz configurable switching frequency (fSW)
    • MeshConnect™ flip-chip package
  • Increases battery life
    1μA shutdown current (ISD)
  • Additional features:
    • Power Good (PG) output
    • Forced Continuous Conduction Mode (FCCM)
    • Low-Dropout (LDO) mode
    • Over-current protection with hiccup protection
    • Available in QFN-12 (2mm x 3mm), QFN-12 (3mm x 4mm), and QFN-14 (2.5mm x 3.5mm) packages
    • Available in a wettable flank package
  • Designed for automotive applications:
    • 42V load dump tolerance
    • Supports 3.1V for cold crank conditions
    • Up to 2A continuous output current (IOUT)
    • 3.3V to 36V operating input voltage (VIN) range
    • -40°C to 150°C junction temperature (TJ) range
    • Available in AEC-Q100 Grade-1
  • High performance for improved thermals:
    • 70mΩ/50mΩ integrated MOSFETs
    • 65ns minimum on time (tON_MIN)
    • 50ns Minimum off time (tOFF_MIN)
  •  

Applications

  • Automotive infotainment systems
  • Automotive clusters
  • Advanced driver assistance systems
  • Industrial power systems

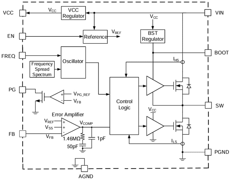
Block Diagram (Adjustable Output)

Block Diagram - Monolithic Power Systems (MPS) MPQ4322C Step-Down Converters
Inilathala: 2025-04-25 | Na-update: 2025-05-21