Semtech SRDA05-4 & SRDA12-4 TVS Diode Arrays
Semtech SRDA05-4 and SRDA12-4 RailClamp® Low-Capacitance TVS Diode Arrays are designed to protect high-speed data interfaces. The Arrays are unique in that they incorporate surge-rated, low-capacitance steering diodes and a TVS diode in a single package. During transient conditions, the steering diodes direct the transient current to ground via the internal low-voltage TVS, clamping the transient voltage to a safe level. The low capacitance array configuration enables the user to protect up to four data lines.The Semtech SRDA05-4 and SRDA12-4 TVS Diode Arrays have two options: the SRDA05-4 protects lines up to 5V, and the SRDA12-4 protects up to 12V. Both devices are housed in an 8-pin SOIC package that measures 3.9mm x 4.9mm. The SRDA05-4 and SRDA12-4 are ideal for applications such as CO/CPE equipment, telecommunication lines, and video lines.
Features
- ESD protection for high-speed data lines to
- IEC 61000-4-2 (ESD) ±15kV (air), ±8kV (contact)
- IEC 61000-4-4 (EFT) 40A (5/50ns)
- IEC 61000-4-5 (Lightning) 12A (8/20µs)
- Array of surge-rated diodes with internal TVS Diode
- Protects 4 I/O lines and power supply line
- Low capacitance (<15pF) for high-speed interfaces
- Low operating and clamping voltages
- Solid-state technology
Applications
- USB power and data line protection
- T1/E1 secondary IC side protection
- T3/E3 secondary IC side protection
- HDSL, SDSL secondary IC side protection
- Video line protection
- Microcontroller input protection
- Base stations
- I2C bus protection
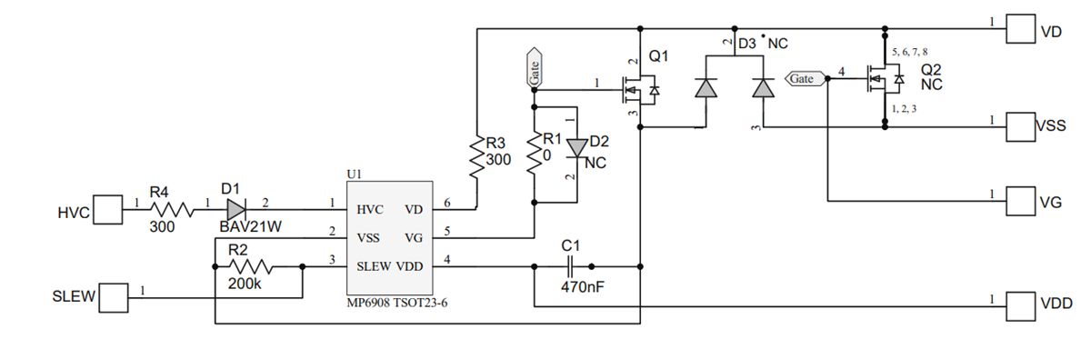
Circuit Diagram
Schematic
Inilathala: 2020-07-07
| Na-update: 2024-12-05
