Skyworks Solutions Inc. SKY66391-12 High-Efficiency Power Amplifier
Skyworks Solutions Inc. SKY66391-12 High-Efficiency Power Amplifier (PA) is a fully input/output matched power amplifier with 36dB high gain and 28dBm linearity. This amplifier is designed for Frequency-Division Duplex (FDD) and Time-Division Duplex (TDD) 2G/3G/4G LTE small cell base stations operating from 1800MHz to 1900MHz wide instantaneous bandwidth. The SKY66391-12 amplifier is part of a high-efficiency (PAE = 34.5% @ +28dBm), pin-to-pin compatible PA family that supports all 3GPP bands. Typical applications include driver amplifiers for micro-/macro-base stations and active antenna array (massive MIMO).Features
- High-efficiency:
- PAE = 34.5% @ +28dBm
- High linearity:
- +28dBm with <-50dBc ACLR with pre-distortion (40MHz LTE, 8.5dB PAR signal)
- 36dB high gain
- Excellent input and output return loss to 50Ω system
- Integrated active bias:
- Performance compensated over temp
- Integrated enable On/Off function:
- PAEN = 1.7V to 2.5V
- 5V single supply voltage
- Pin-to-pin compatible PA family supporting all 3GPP bands
- Compact (16-pin, 5mm x 5mm x 1.3mm) package (MSL3, 260°C per JEDEC J-STD-020)
Applications
- FDD and TDD 2G/3G/4G LTE systems
- 3GPP bands 3 and 9 small-cell base stations
- Driver amplifier for micro-base and macro-base stations
- Active antenna array and massive MIMO
Block diagram
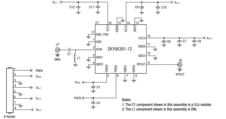
Application Schematic
Inilathala: 2020-06-03
| Na-update: 2022-03-11
