Skyworks Solutions Inc. SKY67150-396LF Evaluation Boards
Skyworks Solutions Inc. SKY67150-396LF Evaluation Boards are designed to test the performance of the SKY67150-396LF Low Noise Amplifier (LNA). This amplifier features an active bias, high-linearity, superior gain, and industry-leading low Noise Figure (NF) performance. Three different SKY67150-396LF evaluation boards are available for different frequency operations ranging from 380MHz to 530MHz, 650MHz to 1100MHz, and 1400MHz to 2200MHz. The SKY67150-396LF evaluation boards are used in LTE, GSM, WCDMA, HSDPA macro and micro base stations, UHF- and L-band ultra-low-noise receivers, and high-temperature transceiver applications.Features
- Evaluates SKY67150-396LF LNA
- 3 evaluation boards at different frequency operating ranges:
- 380MHz to 530MHz
- 650MHz to 1100MHz
- 1400MHz to 2200MHz
Applications
- LTE, GSM, WCDMA, HSDPA macro and micro base stations
- UHF and L-band ultra-low-noise receivers
- Cellular repeaters, DAS, and RRH/RRUs
- High-temperature transceiver applications to 105°C
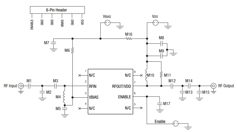
Evaluation Board Schematic
Inilathala: 2020-06-11
| Na-update: 2022-03-11
