STMicroelectronics L3751 Synchronous Buck Controller
STMicroelectronics L3751 Synchronous Buck Controller is a 6V to 75V wide input voltage range controller. The L3751 features an extreme voltage conversion ratio over a switching frequency range of 100kHz-1MHz, thanks to a 40nsec minimum conduction time. The diode emulation (DEM) implements a pulse skipping mode that maximizes the efficiency at light-load, giving controlled output voltage ripple. The forced PWM (FPWM) over the load range makes the switching frequency constant and minimizes the output voltage ripple.Features
- Wide 6V to 75V input voltage range
- Adjustable output voltage from 0.8V to 60V
- 100kHz - 1MHz switching frequency range
- 40nsec minimum on-time for extreme duty ratio
- Low dropout operation during line transient
- Adjustable soft-start or input voltage tracking
- Pulse skipping or forced PWM operation at light load
- Synchronization
- Adjustable precision enable
- Power Good open collector output validates VOUT
- 7.5V gate drivers for standard VTH MOSFETs
- Constant current protection with hiccup mode
- Precision or lossless programmable current sensing
- Improved line transient response
- Input voltage undervoltage lockout
- Internal voltage monitoring
- Thermal protection
- Operating junction temperature range -40°C to 150°C
Applications
- Telecom, networking, and industrial applications
- Failsafe systems
- Unregulated 24V and 48V input voltage bus
- Conversion from high voltage battery to 12V and 5V rail
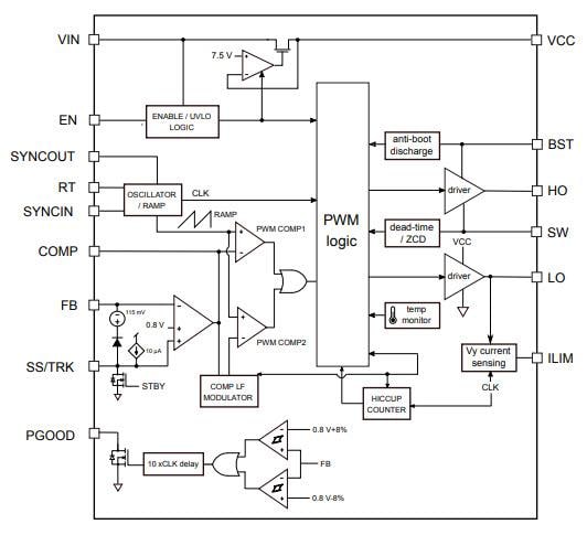
Simplified Block Diagram
Videos
Inilathala: 2022-09-06
| Na-update: 2025-04-01
