STMicroelectronics LDLN025 250mA Ultralow Noise LDO Regulator
STMicroelectronics LDLN025 250mA Ultralow Noise Low-Dropout (LDO) Voltage Regulator works with an input voltage range from 1.5V to 5.5V with very low dropout voltage at 250mA. The LDLN025 extends battery life for applications requiring very long standby time. This device has a very low quiescent current, which is just 12μA at no-load. The LDLN025 provides a very clean output, suitable for ultra-sensitive loads thanks to an ultralow noise value and high PSRR. This LDO Voltage Regulator is stable with ceramic capacitors.Features
- Ultralow output noise: 6.5μ VRMS
- Operating input voltage range: 1.5V to 5.5V
- Output current up to 250mA
- Very low quiescent current: 12μA at no-load
- Very low-dropout voltage: 250mV at 250mA
- Very high PSRR: 80dB@100Hz, 60dB@100kHz
- Output voltage accuracy: 2% across line, load and temperature
- Output voltage versions: from 1V to 5V, with 50mV step
- Controlled Iq in dropout condition
- Logic-controlled electronic shutdown
- Output discharge feature
- Internal soft-start
- Overcurrent and thermal protections
- Temperature range: from -40°C to +125°C
- Packages: Flip-Chip4, DFN4-1x1
Applications
- Smartphones/tablets
- Image sensors
- Instrumentation
- VCO and RF modules
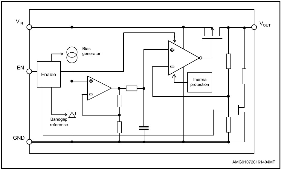
Block Diagram
Inilathala: 2017-07-11
| Na-update: 2024-04-23
