STMicroelectronics STEVAL-ISA191V1 Evaluation Board
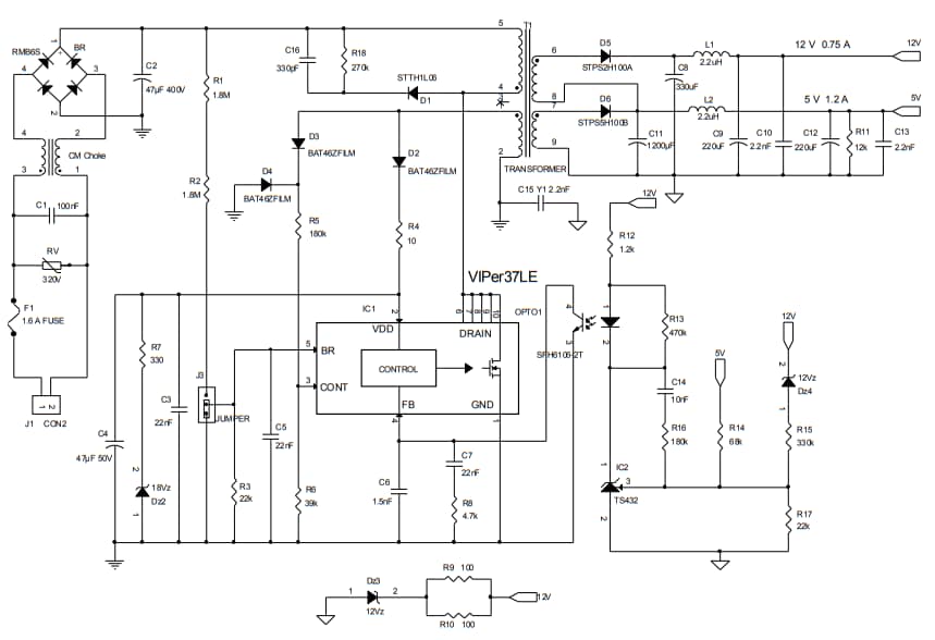
STMicroelectronics STEVAL-ISA191V1 Evaluation Board implements an isolated flyback double output (5V/1.2A and 12V/0.75A) 15W wide range mains developed for general-purpose applications. The application's core is the VIPer37LE off-line high voltage converter from the VIPerPlus family. This STMicroelectronics device is a high-voltage converter that intelligently integrates an 800V rugged power MOSFET with PWM current-mode control.The evaluation board features a small size, minimal BOM, high efficiency, and low standby power consumption. The STEVAL-ISA191V1 ensures extremely low consumption under no-load conditions through burst mode operation, reducing the average switching frequency and minimizing all frequency-related losses.
Specifications
- 85VAC to 265VAC universal input mains range (50Hz to 60Hz frequency)
- 5V/1.2A output voltage1
- 12V/0.75A output voltage2
- Very compact size
- <40mW at 230VAC standby mains consumption
- >75% average efficiency
- EN55022-Class-B EMI
STEVAL-ISA191V1 Schematic
Inilathala: 2019-01-22
| Na-update: 2024-01-18
