STMicroelectronics STEVAL-ISA195V1 Evaluation Board
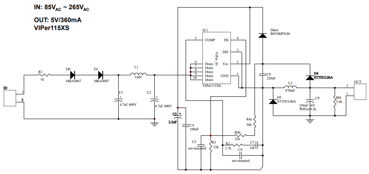
STMicroelectronics STEVAL-ISA195V1 Evaluation Board uses a 5V/0.36A wide-range mains buck converter developed for general-purpose applications. This single-layer, small evaluation board features minimal BoM, high efficiency, and low standby consumption. The design is built around the VIPer11 offline high-voltage converter from the VIPerPlus family. The converter intelligently integrates an 800V rugged power MOSFET with a current-mode control PWM.Features
- 85VAC to 265VAC universal AC main input voltage range
- 5V/0.36A output range
- 1.8W rated output power
- Input power in standby at 230VAC, <18mW
- Active mode efficiency >65%
- EMI: according to EN55022-Class-B
- RoHS compliant
Schematic
Inilathala: 2018-05-17
| Na-update: 2023-02-06
