STMicroelectronics STEVAL-LLL003V1 Evaluation Board
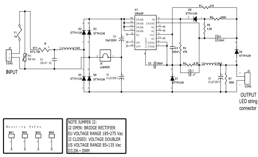
STMicroelectronics STEVAL-LLL003V1 Evaluation Board is based on non-isolated buck topology using VIPer0P, which ensures a minimum number of components and high efficiency at high output voltage. The STEVAL-LLL003V1 evaluation board has the VIPer0P offline high voltage converter as its application core. This application core integrates an 800V avalanche-rugged power MOSFET with current-mode control. The STEVAL-LLL0031 evaluation board provides thermal shutdown, open or no-load circuit protection, and short or overload circuit protection. This STEVAL-LLL003V1 evaluation board applies direct current regulation to improve the LED current accuracy.Features
- Non-isolated buck topology
- Two input voltage ranges:
- US range: 85VAC to 135VAC
- EU Range: 175VAC to 285VAC
- Protections:
- Open or no-load circuit protection
- Short or overload circuit protection
- Thermal shutdown
- Soft start for improved system reliability
STEVAL-LLL003V1 Schematic Diagram
Learn More About
Inilathala: 2017-11-09
| Na-update: 2022-06-21
