STMicroelectronics STEVAL-MKI179V1 LIS2DW12 Adapter Board
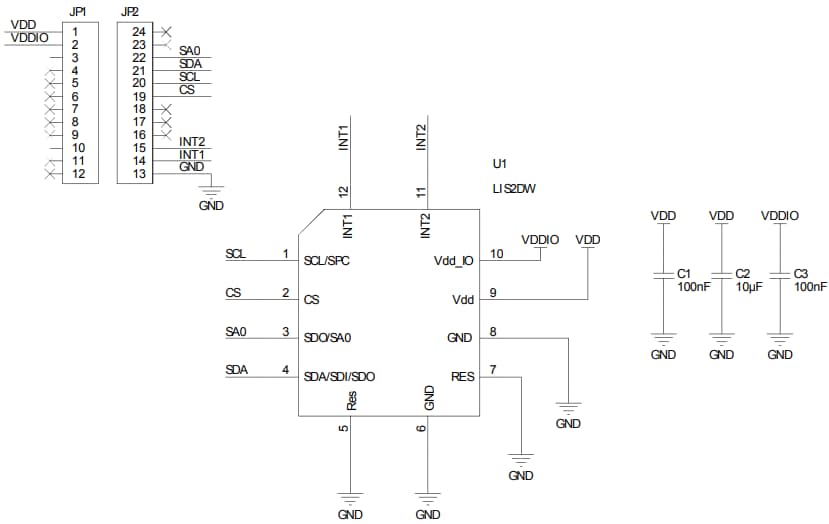
STMicroelectronics STEVAL-MKI179V1 LIS2DW12 Adapter Board is designed to facilitate the evaluation of LIS2DW12 MEMS devices. The board offers an effective solution for fast system prototyping and device evaluation. The STEVAL-MKI179V1 can be plugged into a standard DIL 24 socket. The adapter provides the complete LIS2DW12 pin-out and comes ready-to-use with the required decoupling capacitors on the VDD power supply line.Features
- Complete LIS2DW12 pinout for a standard DIL 24 socket
- Fully compatible with the STEVAL-MKI109V2 and STEVAL-MKI109V3 motherboards
- RoHS compliant
STEVAL-MKI179V1 Circuit Schematic
Inilathala: 2017-08-14
| Na-update: 2022-06-17
