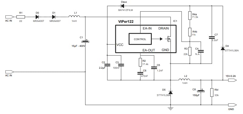
STMicroelectronics STEVAL-VP12201B Evaluation Board
STMicroelectronics STEVAL-VP12201B Evaluation Board implements a 15V/220mA buck converter based on the VIPER122 high-voltage converter. The VIPER122 converter operates at a fixed frequency of 60kHz with frequency jittering and meets electromagnetic disturbance standards. This evaluation board features small size, minimal BOM, high efficiency, low standby consumption, tight line, and load regulation. The STEVAL-VP12201B evaluation board offers Burst mode operation that allows low consumption under no load and reduces the average switching frequency to minimize all frequency-related losses.Features
- Implements a 15V/220mA buck converter
- Based on the VIPER122 high-voltage converter
- Compact size
- Minimal BOM
- Low standby consumption
- Tight line and load consumption over the entire input and output range
- Incorporates burst mode operation
- Meets IEC55022 Class B conducted EMI even with reduced EMI filter
Specifications
- 50Hz to 60Hz frequency range
- 85VAC to 265VAC universal input range
- 15V output voltage
- 200mA output current
- Less than 30mW at 230VAC standby main consumption
- Greater than 77% average efficiency
Circuit Schematic Diagram
Performance Graph
Inilathala: 2019-10-21
| Na-update: 2024-03-15
