STMicroelectronics VIPER25 Offline High Voltage Converters
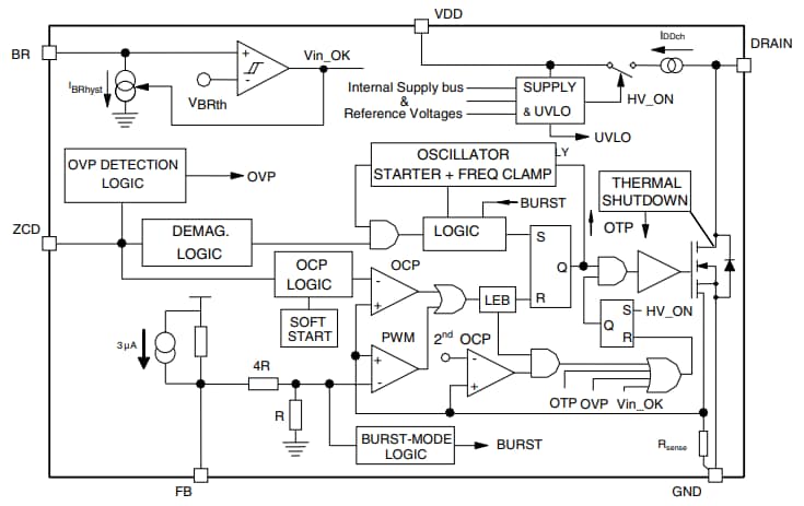
STMicroelectronics VIPER25 Offline High Voltage Converters offer 800V rugged power section, PWM control, and double levels of overcurrent protection. These STMicroelectronics converters also provide overvoltage protection, overload protection, hysteretic thermal protection, soft-start, and safe auto-restart after any fault condition removal.Burst mode operation and the device's very low consumption help to meet the standby energy-saving regulations. The quasi-resonant feature reduces EMI filter cost. Brown-out and brown-in functions protect the switch mode power supply when the rectified input voltage level is below the normal minimum level specified for the system. The high-voltage start-up circuit is embedded in the device.
Features
- 800V avalanche-rugged power section
- Quasi-resonant control for valley switching operation
- <50mW standby power at 265VAC
- Limiting current with adjustable set point
- Adjustable and accurate overvoltage protection
- On-board soft-start
- Safe auto-restart after a fault condition
- Hysteretic thermal shutdown
Applications
- Auxiliary power supply for LCD/PDP TV, monitors, audio systems, computers, industrial systems, LED driver, No el-cap LED driver, and utility power meter
- Adapters for PDAs, camcorders, shavers, cellular phones, cordless phones, and video games
- SMPS for set-top boxes, DVD players and recorders, and white goods
Inilathala: 2019-01-24
| Na-update: 2024-01-19
