STMicroelectronics VNF1048F Automotive High-Side Switch Controller
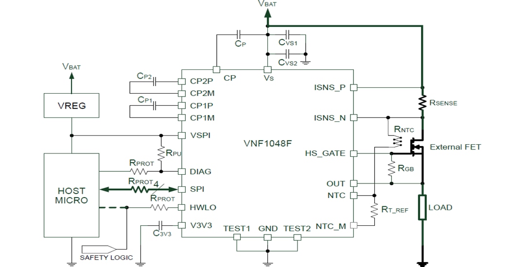
STMicroelectronics VNF1048F Switch Controller is optimized for automotive power distribution. The VNF1048F is designed for the implementation of an intelligent high-side switch circuit for 12V, 24V, and 48V automotive applications. The VNF1048F can be interfaced to a host microcontroller through a 3.3V and 5.0V CMOS-compatible SPI interface and provides protection and diagnostics to the system. The device includes a gate drive for an external MOSFET in a high-side configuration. An input for an NTC resister enables the device to monitor the external MOSFET temperature.The STMicroelectronics VNF1048F High-Side Switch Controller is housed in a QFN32L package and is AEC-Q100 qualified for use in automotive applications.
Features
- AEC-Q100 automotive qualified
- High-side switch control IC with e-fuse protection for automotive 12V, 24V, and 48V applications
- SPI slave interface for host control
- 32-bit ST-SPI interface compatible with 3.3V and 5.0V CMOS level
- 2 stage charge pump
- Gate drive for an external MOSFET in high-side configuration
- High precision uni-directional digital current sense via SPI through an external high side shunt resistor
- Input for an NTC resistor to monitor the external MOSFET temperature
- Very low standby current
- Robust fail-safe functionality through internal and external controls
- SPI register lock-out by a dedicated digital input pin
- Integrated ADC for TJ, VNTC, VOUT, and VDS conversion
- Battery under-voltage shutdown
- External MOSFET desaturation shutdown configurable via SPI
- Hard short circuit latch-off configurable via SPI
- Current vs. time latch-off configurable via SPI (fuse-emulation)
- Device overtemperature shutdown
- External MOSFET overtemperature shutdown
- Intelligent high current fuse replacement for automotive applications
- 5.0mm x 5.0mm QFN32L package
Applications
- 12V, 24V, and 48V automotive applications
- Intelligent high current fuse replacement
Block Diagram
Typical Application Circuit
Videos
Inilathala: 2022-07-08
| Na-update: 2025-09-19
