STMicroelectronics EVALSTGAP2DM Evaluation Board
STMicroelectronics EVALSTGAP2DM Evaluation Board is designed to evaluate STGAP2DM isolated half-bridge gate driver. This board easily allows for the selection and modification of the values of relevant external components in order to ease driver performance. The EVALSTGAP2DM board evaluates all the STGAP2DM features while driving a half-bridge power stage with voltage rating up to 1700V. This device is suitable also for high power applications such as motor drivers in industrial applications equipped with MOSFET, IGBT, or SiC power switches.Features
- High voltage rail up to 1700V
- 4A source/sink @ 25°C driver current capability
- 80ns propagation delay
- UVLO function
- Interlocking function
- Dedicated SD and BRAKE pins
- Gate driving voltage up to 26V
- Negative gate driving
- Onboard isolated DC-DC converters to supply high-side and low-side gate drivers, fed by VAUX = 5V
- 3.3V VDD logic supply generated onboard or 5V (externally applied)
- 3.3V, 5V TTL/CMOS inputs with hysteresis
- +15/0V; +15/-3V; +19/0V; +19/-3V, easy jumper selection of driving voltage configuration
- Temperature shutdown protection
- Standby function
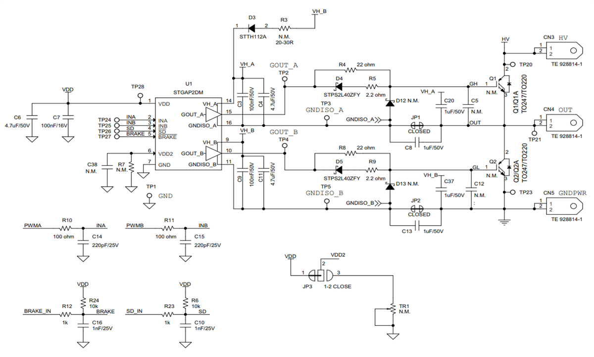
EVALSTGAP2DM Schematic Circuit Diagram
Videos
Inilathala: 2018-11-21
| Na-update: 2023-02-23
