STMicroelectronics EVLMG1LPBRDR1 GaN-Based Half-Bridge Power Module
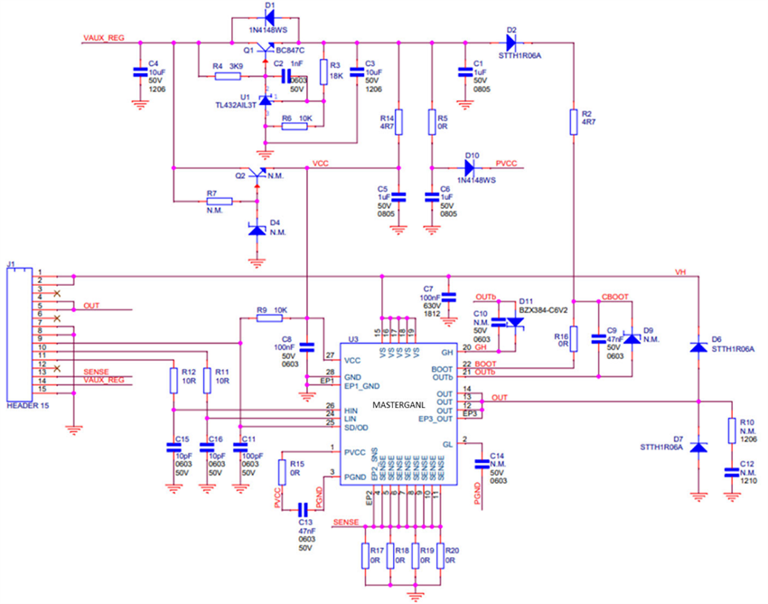
STMicroelectronics EVLMG1LPBRDR1 GaN-Based Half-Bridge Power Module is equipped with MASTERGAN1L, which quickly creates topologies without needing a complete PCB design. Fine-tuned to work in an LLC application, the module provides low-side resistors set to zero and two external body diodes connected parallel to each half-bridge GaN. The module can also work in active clamp or resonant peak current mode flyback applications simply by properly adjusting the low-side sense resistor and removing the parallel diodes.Two alternative 6V linear regulators are embedded in the PCB: a simple, low-cost regulator and a more precise temperature-independent one. Due to the external bootstrap diode and capacitor, a proper supply for VCC, PVCC, and Vbo is provided. The module accepts only separate driving signals, and the delay time can be modulated by adjusting a dedicated RC filter.
Features
- GaN half-bridge daughter board equipped with MASTERGAN1L, suitable for power applications requiring fast wake-up time
- Embedded independently adjustable dead times for LIN and HIN signals
- Onboard alternate option for 6V
- Discrete bootstrap diode and capacitor for high-frequency solutions
- Adjustable low-side shunt to serve peak current mode control algorithms
- External parallel body diodes to serve LLC application needs
- 45°C/W junction-to-ambient thermal resistance (without forced airflow) to evaluate large power topologies
- 30mm x 40mm wide FR-4 PCB
- RoHS compliant
Applications
- LLC/high-end consumer electronics
- Active clamp or resonant peak current mode flyback
Schematic
Inilathala: 2023-11-06
| Na-update: 2023-11-28
