STMicroelectronics X-NUCLEO-OUT04A1 Expansion Board
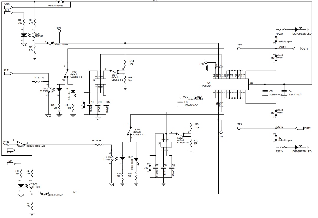
STMicroelectronics X-NUCLEO-OUT04A1 Expansion Board is an industrial digital output expansion board for STM32 Nucleo. This board provides a powerful and flexible environment for the evaluation of the driving and diagnostic capabilities of the IPS2050H-32 module (dual high-side smart-power solid-state relay). The X-NUCLEO-OUT04A1 interfaces with the microcontroller on the STM32 Nucleo via 5kV optocouplers driven by GPIO pins, Arduino UNO R3, and ST morpho connectors. This expansion board can be connected to either a NUCLEO-F401RE or NUCLEO-G431RB development board. It is also possible to evaluate a system composed of up to four stacked X-NUCLEO-OUT04A1 expansion boards.Features
- Based on IPS2050H-32 dual high-side switch, which features:
- Operating range up to 60V/5.7A
- Low power dissipation (RON(MAX) = 50mΩ)
- Fast decay for inductive loads
- Smart driving of capacitive load
- Under-voltage lock-out
- Per-channel overload and over-temperature protection
- PSSO24 package
- Application board operating range: 8 to 33V/0 to 5.7A
- Extended voltage operating range (J3 open) up to 60V
- Green LEDs for output on/off status
- Red LEDs for per-channel diagnostic (overload and overheating)
- 5kV galvanic isolation
- Supply rail reverse polarity protection
- EMC compliance with IEC61000-4-2, IEC61000-4-3, and IEC61000-4-5
- Compatible with STM32 Nucleo development boards
- Equipped with Arduino UNO R3 connectors
- CE certified
- RoHS and China RoHS compliant
Applications
- Vending machines
- Programmable Logic Control (PLCs)
- General high-side switch applications
- Industrial PC peripheral input/output
- Numerical control machines
Inilathala: 2022-01-28
| Na-update: 2023-11-03
