STMicroelectronics STEVAL-ILM001V1 Plug-In Hardware Module
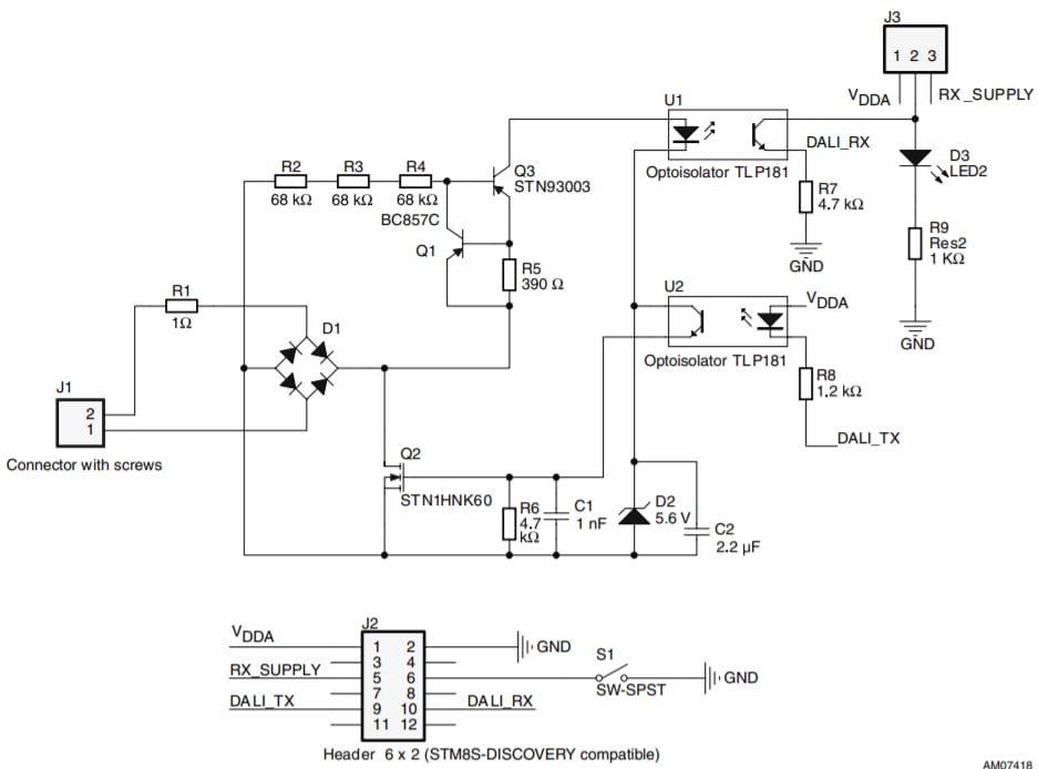
STMicroelectronics STEVAL-ILM001V1 Plug-In Hardware Module for the STM8S-DISCOVERY is used to create a fully functioning Digital Addressable Lighting Interface (DALI) slave application. The STEVAL-ILM001V1 plug-in hardware module + STM8S-DISCOVERY can be connected to and controlled by any DALI network. The STMicroelectronics STEVAL-ILM001V1 provides all the functions required by the DALI standard. The DALI standard is a communication protocol widely used in intelligent lighting applications.Features
- Level translation from DALI voltage levels (-6.5 to 22.5V) to microcontroller levels (3.3V / 5V logic)
- Proper rise/fall times for the communication
- Current consumption limit (2mA max.)
- Overvoltage protection for misconnection of rated AC voltage to DALI DA connectors
- RoHS compliant
Application Circuit
Inilathala: 2011-07-06
| Na-update: 2022-03-11
