TDK InvenSense EV_ICU-20201-00 Evaluation Board
TDK InvenSense EV_ICU-20201-00 Evaluation Board includes the ICU-2021 ultrasonic sensor device with PCB, two capacitors, and a connector. This board requires an acoustic to interface to the IC. The EV_ICU-20201-00 is connected to the sensor via a 12-pin 0.5mm pitch Flat Flex Cable (FFC) connector. This evaluation board is used in smart door lock wake-on-approach, obstacle avoidance, wall following, parking lot sensors for vehicle counting, and ground-level measurement in drones.Features
- Connects via 12-pin 0.5mm pitch Flat Flex Cable (FFC) connector
- Requires an acoustic to interface to the IC
Applications
- Smart door lock wake-on-approach
- Obstacle avoidance
- Wall following
- Parking lot sensors for vehicle counting
- Ground-level measurement in drones
Additional Resource
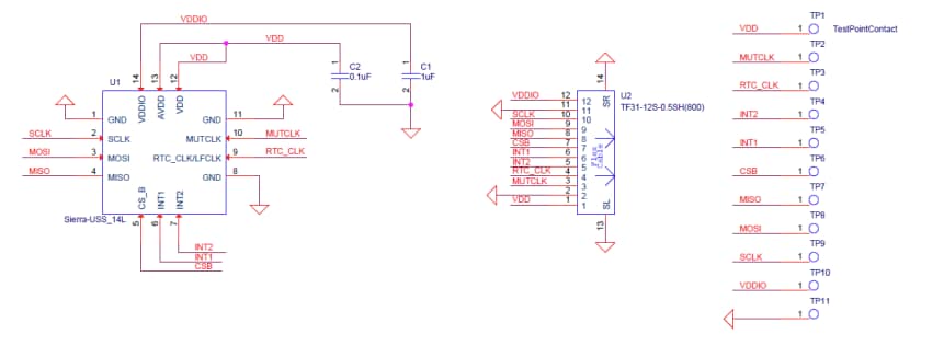
Schematic Diagram
Inilathala: 2023-09-01
| Na-update: 2024-08-20
