Texas Instruments AFE5401-EP Quad-Channel Analog Front-End (AFE)
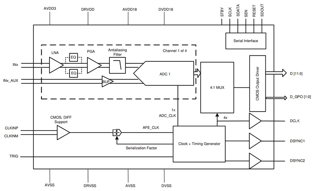
Texas Instruments AFE5401-EP Quad-Channel Analog Front-End (AFE) targets applications where the level of integration is critical. The device has four channels, with each comprising a programmable gain amplifier (PGA), a low-noise amplifier (LNA), a programmable equalizer (EQ), and an antialias filter, along with a high-speed, 12-bit, analog-to-digital converter (ADC) at 25MSPS per channel.Each of the four differential input pairs is amplified by an LNA and followed by a PGA with a programmable gain range from 0dB to 30dB. An antialias low-pass filter (LPF) is also integrated between the ADC and PGA for each channel.
Each PGA, LNA, and antialiasing filter output is differential (limited to 2VPP). The antialiasing filter drives the on-chip, 12-bit, 25MSPS ADC. The four ADC outputs are multiplexed on a 12-bit, parallel CMOS output bus. The Texas Instruments AFE5401-EP is available in a 9mm × 9mm, VQFN-64 package and is specified over a temperature range of –40°C to +125°C.
Features
- Integrated analog front-end includes a quad LNA, equalizer, PGA, antialiasing filter, and ADC
- Input-referred noise with 30dB PGA gain
- 2.9nV/√ Hz for 15dB LNA gain
- 2.0nV/√ Hz for 18dB LNA gain with HIGH_POW_LNA mode
- Simultaneous sampling across channels
- Programmable LNA gain of 12dB, 15dB, 16.5dB, and 18dB
- Programmable equalizer modes
- Built-in diagnostic modes
- Temperature sensor
- Programmable-gain amplifiers (PGAs) programmable from 0dB to 30dB in 3dB steps
- Programmable, third-order, antialiasing filter of 7MHz, 8MHz, 10.5MHz, and 12MHz
- Parallel CMOS outputs
- Analog-to-Digital Converter (ADC)
- Quad channel, 12-bits, 25MSPS per channel
- No external decoupling is required for references
- 64mW total core power per channel at 25MSPS per channel
- Supplies of 1.8V and 3.3V
- 9mm × 9mm VQFN-64 package
- Device temperature of –40°C to 125°C (ambient operating temperature range)
- Supports defense, aerospace, and medical applications
- Controlled baseline
- One assembly and test site
- One fabrication site
- Extended product life cycle
- Product traceability
- VID V62/25601
Applications
- Automotive radar
- Data acquisition
- SONAR™
Simplified Schematic
Inilathala: 2025-02-26
| Na-update: 2025-03-11
