Texas Instruments AMC-AMP-200A-EVM Evaluation Module
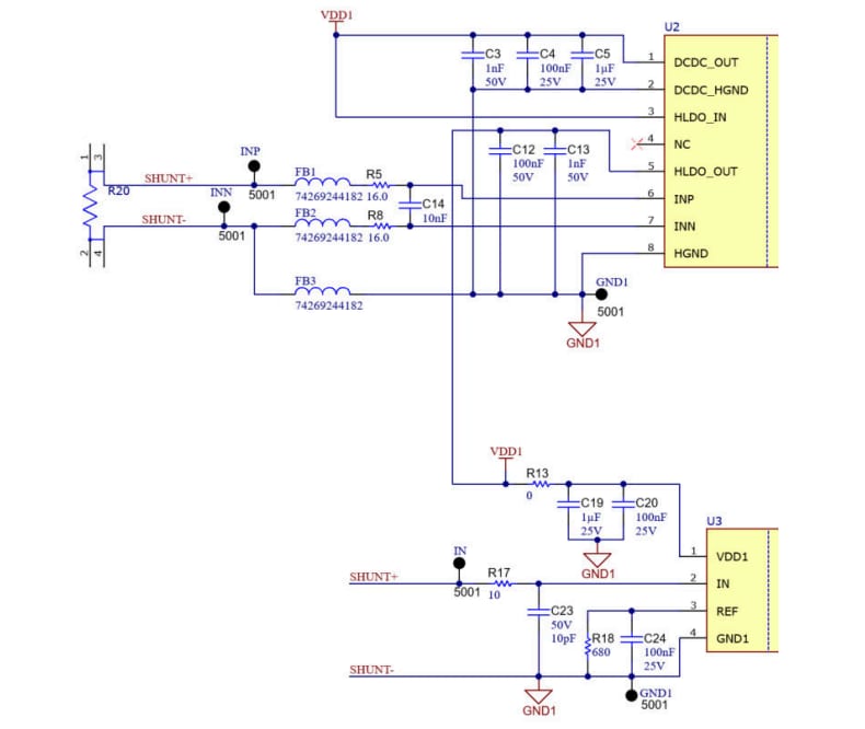
Texas Instruments AMC-AMP-200A-EVM Evaluation Module is developed for ±200A shunt-based current-sensing. The isolated current-sensing evaluation module enables sensing up to ±200A peak current via an external shunt resistor while measuring the isolated output through the isolation barrier of the AMC3302. The AMC3302 Reinforced Isolated Amplifiers are precision, isolated amplifiers optimized for shunt-based current measurements. The AMC3302 is optimized for shunt-based current measurements and is paired with the Vishay WSBS8518 bus-bar shunt resistor.The TI AMC-AMP-200A-EVM Evaluation Module provides stitching to advance with heat dissipation at large currents and can function within ±5% (typical) accuracy.
Features
- ±200A isolated current sensing
- 250µΩ bus-bar shunt resistor
- Lug connection compatibility
- Heat dissipation design up to 180°C at 2 minutes
- Test points for easy evaluation
- Differential to single-ended signal chain
Applications
- Motor drives
- Power delivery
- Onboard chargers (OBCs)
- Traction inverters
- DC/DC converters
- Energy storage systems (ESS)
- EV charging
- Solar inverters
Layout
Analog Input
Inilathala: 2025-08-21
| Na-update: 2025-09-09
