Texas Instruments bq25170 Linear Battery Charger

Texas Instruments bq25170 Linear Battery Charger is an integrated 800mA linear charger for 1-cell Li-Ion, Li-Polymer, and LiFePO4 batteries targeted at space-limited portable applications. The device has a single power output that charges the battery. The system load can be placed in parallel with the battery, as long as the average system load does not prevent the battery from charging fully within the safety timer duration. When the system load is placed in parallel with the battery, the charge current is shared between the system and the battery.

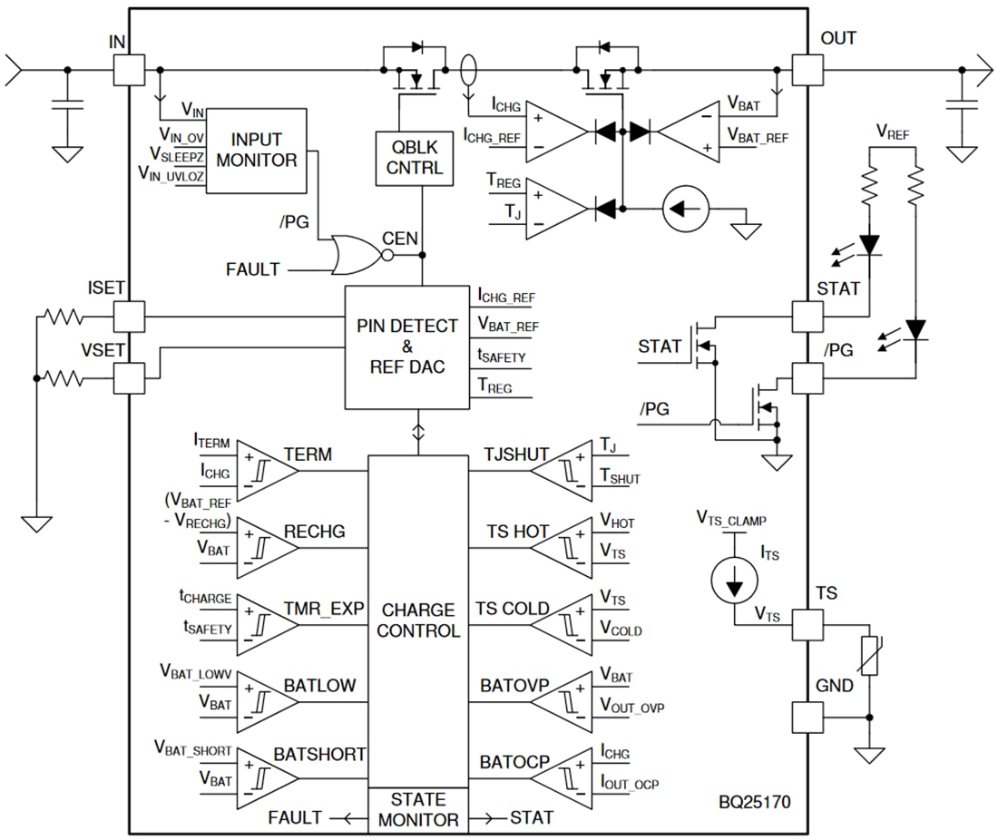
The Texas Instruments bq25170 has three phases for charging a Li-Ion battery: precharge to recover a fully discharged battery, fast-charge constant current to supply the bulk of the charge, and voltage regulation to reach full capacity. In all charge phases, an internal control loop monitors the IC junction temperature and reduces the charge current if an internal temperature threshold, TREG, is exceeded.

The charger power stage and charge current sense functions are fully integrated. The charger function has high accuracy current and voltage regulation loops, charge status display, and automatic charge termination. The charge voltage and fast charge current are programmable through external resistors. The precharge and termination current threshold track the fast charge current setting.

Features

  • Input voltage up to 30V tolerant
  • Automatic sleep mode for low power consumption
    • 350nA battery leakage current
    • 85µA input leakage current when the charge is disabled
  • Supports 1-cell Li-Ion, Li-Poly, and LiFePO4
  • External resistor programmable operation
    • VSET to set battery regulation voltage:
      • Li-Ion: 4.05V, 4.1V, 4.2V, 4.35V, 4.4V
      • LiFePO4: 3.5V, 3.6V, 3.7V
    • ISET to set charge current from 10mA to 800mA
  • High accuracy
    • ±0.5% charge voltage accuracy
    • ±10% charge current accuracy
  • Charging features
    • Precharge current 20% of ISET
    • Termination current 10% of ISET
    • NTC thermistor input to monitor battery temperature
    • TS pin for charging function control
    • Open-drain output for status and fault indication
    • Open-drain output for power-good indication
  • Integrated fault protection
    • 6.6V IN overvoltage protection
    • VSET based OUT overvoltage protection
    • 1000mA overcurrent protection
    • 125°C thermal regulation; 150°C thermal shutdown protection
    • OUT short-circuit protection
    • VSET, ISET pins short/open protection

Applications

  • True wireless headsets
  • Wearable accessories, smart band
  • Beauty and grooming
  • Electric toothbrush
  • Fleet management, asset tracking

Functional Block Diagram

Block Diagram - Texas Instruments bq25170 Linear Battery Charger
Inilathala: 2021-05-05 | Na-update: 2022-03-11