Texas Instruments DLP2021-Q1 Automotive 0.2" DLP® DMD
Texas Instruments DLP2021-Q1 Automotive 0.2" DLP® Digital Micromirror Device (DMD) is designed for automotive exterior light control and display applications. Applications include ground projection that displays full color and animated and dynamic content. Ground projections help to facilitate vehicle-to-pedestrian (V2P) communication, such as back-up and door-open warnings, and orchestrate vehicle communication systems and vehicle personalization options. Due to the device's small form factor and low power operation, projectors with the Texas Instruments DLP2021-Q1 chipset can support many projection applications. These devices can be placed in many locations in the car, including inside the side mirror, door panel, tail light, front grill, and more.Features
- Qualified for automotive applications
- An operating DMD array temperature range of -40°C to 105°C
- 0.2-inch diagonal micromirror array
- 7.6µm micromirror pitch
- ±12° micromirror tilt angle (relative to flat state)
- Side illumination for reduced system size
- 16:9 (588×330) input resolution
- Polarization-independent spatial light modulator
- Compatible with LED or laser light sources
- 260mW (maximum) low-power consumption
- Hermetic package
- 80MHz double data rate (DDR)digital micromirror device (DMD) interface
Applications
- Dynamic ground projection
- Interior and exterior vehicle video projection
Videos
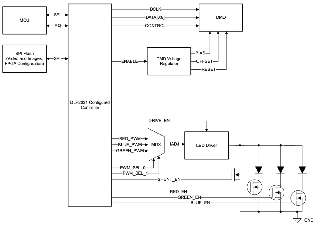
System Block Diagram
Inilathala: 2024-03-20
| Na-update: 2024-08-08
