Texas Instruments DP83826EVM Ethernet PHY Evaluation Module
Texas Instruments DP83826EVM Ethernet PHY Evaluation Module (EVM) aims to highlight the low latency, deterministic, and power of the DP83826 Ethernet PHY. It supports 100BASE-TX and 10BASE-Te Ethernet protocols. The evaluation board provides a quick and easy platform to evaluate various features supported by Texas Instruments DP83826. The evaluation module will have connections to exercise the MII and RMII functions of DP83826.Features
- 150m Cat5 cable reach
- 100Base-TX, 10Base-Te
- Onboard MSP430F5529 with USB-2-MDIO for register access
- Supports interoperability testing, compliance testing, and BER testing
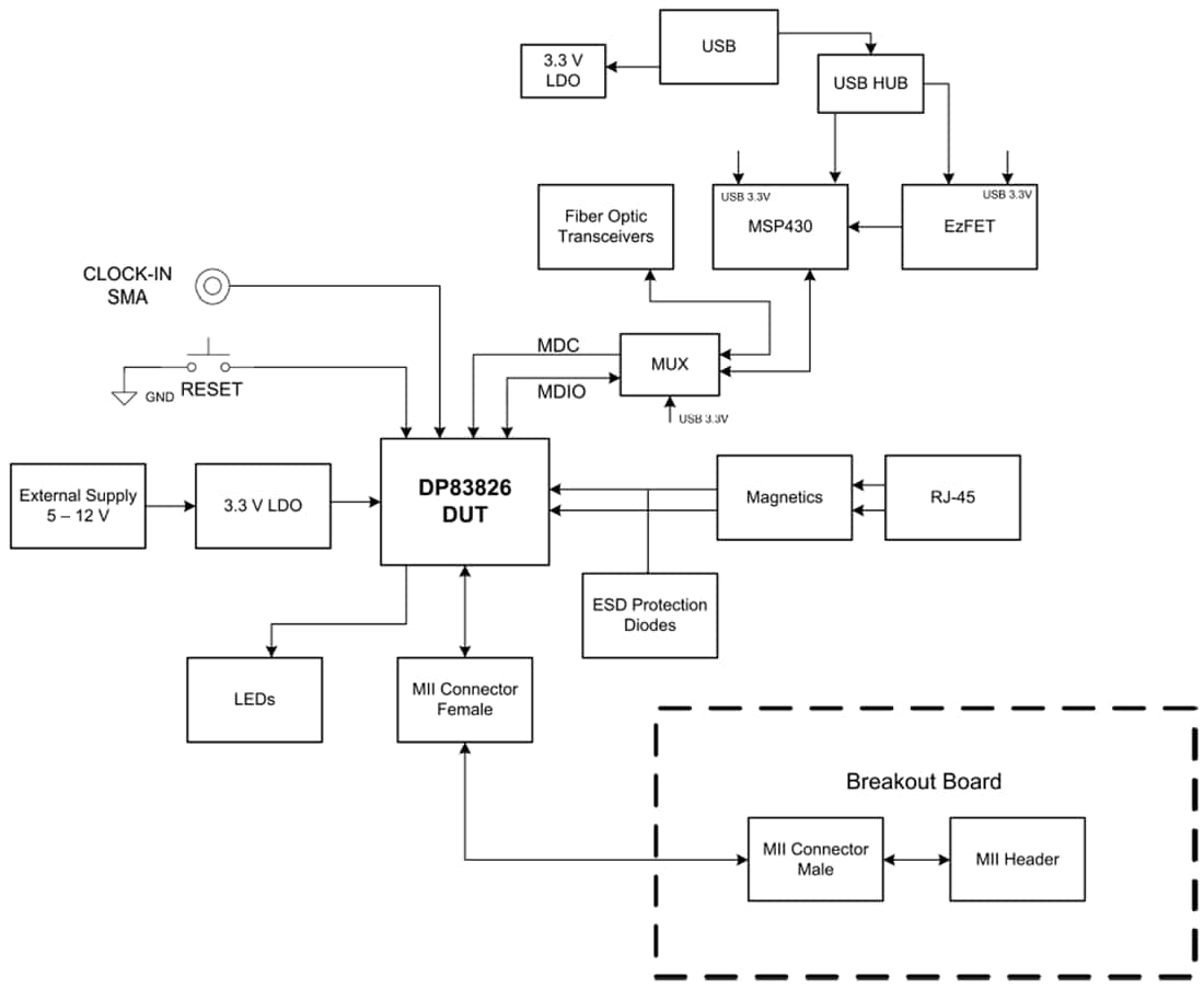
Block Diagram
Inilathala: 2020-01-15
| Na-update: 2024-05-06
