Texas Instruments DP83848-EP PHYTER 10/100Mb/s Ethernet PHY
Texas Instruments DP83848-EP PHYTER 10/100Mb/s Ethernet PHY is a highly reliable, feature-rich, robust device. This device includes enhanced ESD protection, MII, and RMII for maximum flexibility in MPU selection, all in a 48-pin PQFP package. The DP83848-EP was designed to allow Ethernet connectivity in the harshest environments. This device meets IEEE 802.3u standards over a military temperature range of –55°C to 125°C. The DP83848-EP is ideally suited for harsh environments, for example, avionics, defense, and industrial control applications. The Texas Instruments DP83848-EP features integrated sublayers to support 10BASE-T and 100BASE-TX Ethernet protocols. This feature ensures compatibility and interoperability with all other standards-based Ethernet solutions.Features
- Low-power 3.3V, 0.18µm CMOS technology
- Low-power consumption of < 270mW typical
- 3.3V MAC interface
- Auto-MDIX for 10/100Mbps
- Energy detection mode
- 25MHz clock out
- SNI interface (configurable)
- RMII Rev. 1.2 interface (configurable)
- MII serial management interface (MDC and MDIO)
- IEEE 802.3u MII
- IEEE 802.3u auto-negotiation and parallel detection
- IEEE 802.3u ENDEC, 10BASE-T transceivers, and filters
- IEEE 802.3u PCS, 100BASE-TX transceivers, and filters
- IEEE 1149.1 JTAG
- Integrated ANSI X3.263 compliant TP-PMD physical sublayer with adaptive equalization and baseline wander compensation
- Error-free operation up to 150m
- Programmable LED support link, 10/100Mbps mode, activity, and collision detect
- Single register access for complete PHY status
- 10/100Mbps packet BIST (built-in self-test)
- Lead-free 48-pin PQFP packages 7mm×7mm
Applications
- Avionics and defense
- Industrial controls and factory automation
- General embedded applications
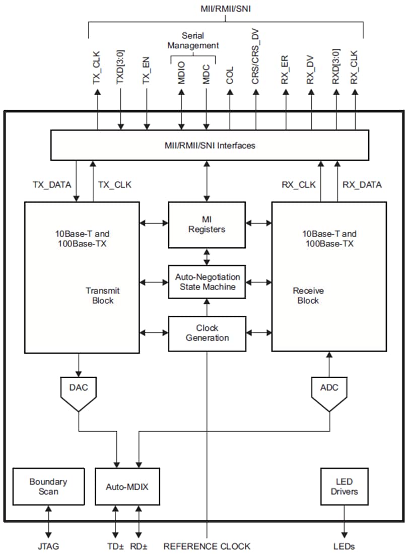
Functional Block Diagram
Inilathala: 2019-08-20
| Na-update: 2025-03-06
