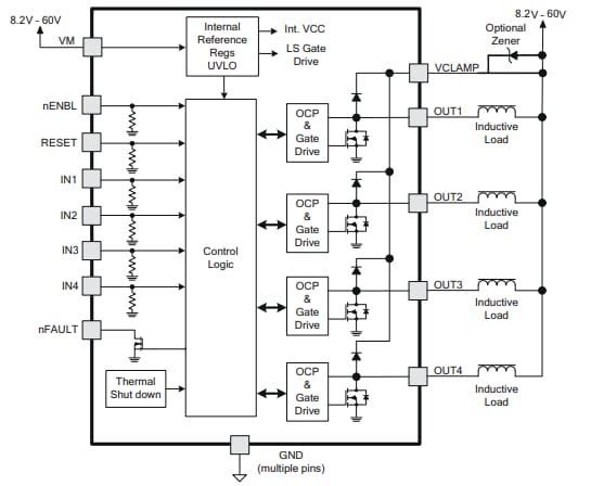
Texas Instruments DRV8803 Quad Low-Side Driver ICs
Texas Instruments DRV8803 Quad Low-Side Driver ICs include built-in diodes to clamp turnoff transients generated by inductive loads. These ICs are 4-channel devices with an 8.2V to 60V operating supply voltage range. The DRV8803 driver ICs are controlled through a simple parallel interface. These driver ICs feature overcurrent, short circuit protection, undervoltage lockout, and overtemperature functions. The DRV8803 driver ICs are used in applications such as relay drivers, solenoid drivers, unipolar stepper motor drivers, and general low-side switches.Features
- 4-Channel protected low-side drivers:
- 4 NMOS FETs with overcurrent protection
- Integrated inductive clamp diodes
- Parallel interface
- 2A (Single channel On)/1A (Four channels On) maximum drive current per channel (at 25°C, with proper PCB heatsinking) for the PWP package
- 1.9A (Single channel On)/0.9A (Four channels On) maximum drive current per channel (at 25°C, with proper PCB heatsinking) for the DYZ package
- 1.5A (Single channel On)/800mA (Four channels On) maximum drive current per channel (at 25°C) for the DW package
- Short circuit protection and undervoltage lockout
- 8.2V to 60V operating supply voltage range
- Thermally enhanced surface mount package
Applications
- Relay drivers
- Solenoid drivers
- Unipolar stepper motor drivers
- General low-side switches
The DRV8803 driver ICs supply up to 1.9A (one channel on) continuous output current per channel at 25°C with proper PCB heatsinking in the DYZ package. These ICs supply up to 1.5A (one channel on) or 800A (all channels on) continuous output current per channel, at 25°C. The DRV8803 driver ICs supply up to 2A (one channel on) or 1A (four channels on) continuous output current per channel, at 25°C.
Simplified Schematic Diagram
Block Diagram
Inilathala: 2025-01-21
| Na-update: 2025-02-19
