Texas Instruments DRV887x Brushed DC Motor Drivers
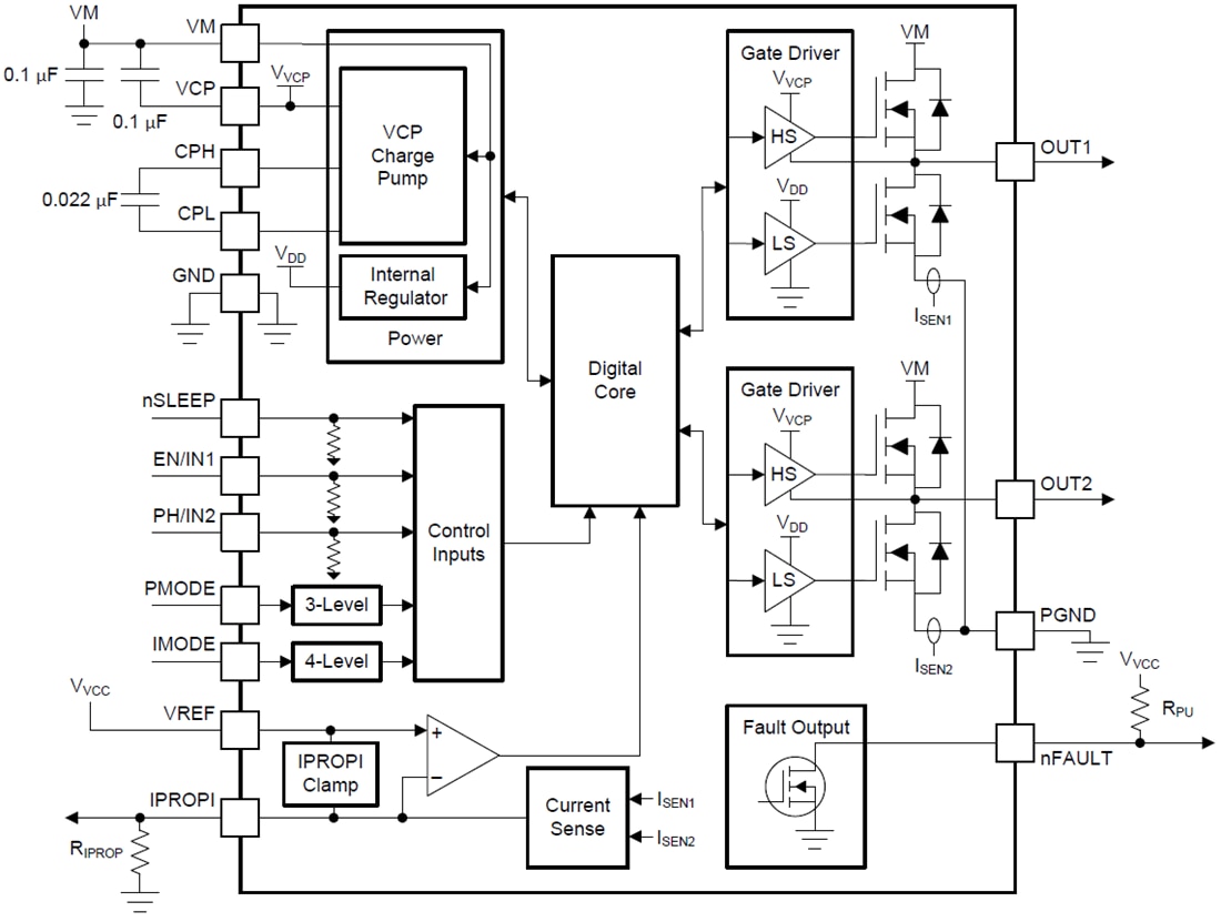
Texas Instruments DRV887x Brushed DC Motor Drivers are flexible motor drivers for various end applications. These devices integrate an N-channel H-bridge, charge pump regulator, current sensing and regulation, current proportional output, and protection circuitry. The charge pump improves efficiency by allowing high- and low-side N-channels MOSFETs and 100% duty cycle support. This family of devices comes in pin-to-pin, scalable RDS(on) options to support different loads with minimal design changes.Integrated current sensing allows the driver to regulate the motor current during startup and high-load events. A current limit can be set with an adjustable external voltage reference. The Texas Instruments DRV887x also provides an output current proportional to the motor load current. This feature can detect motor stalls or changes in load conditions. The integrated current sensing uses an internal current mirror architecture, removing the need for a large power shunt resistor, saving board area, and reducing system cost.
A low-power sleep mode is provided to achieve ultra-low quiescent current draw by shutting down most of the internal circuitry. Internal protection features are provided for supply undervoltage lockout (UVLO), charge pump undervoltage (CPUV), output overcurrent (OCP), and device overtemperature (TSD). Fault conditions are indicated on nFAULT.
Features
- N-channel H-bridge motor driver
- Drives one bidirectional brushed DC motor
- Two unidirectional brushed DC motors
- Other resistive and inductive loads
- 4.5V to 37V operating supply voltage range
- Pin to pin RDS(on) variants
- DRV8874: 200mΩ (High-Side + Low-Side)
- DRV8876: 700mΩ (High-Side + Low-Side)
- DRV8874-Q1: 200mΩ (High-Side + Low-Side)
- DRV8876-Q1: 700mΩ (High-Side + Low-Side)
- High output current capability
- DRV8874: 6A Peak
- DRV8876: 3.5A Peak
- DRV8874-Q1: 6A Peak
- DRV8876-Q1: 3.5A Peak
- Integrated current sensing and regulation
- Proportional current output (IPROPI)
- Selectable current regulation (IMODE)
- Cycle-by-cycle or fixed off-time
- Selectable input control modes (PMODE)
- PH/EN and PWM H-bridge control modes
- Independent half-bridge control mode
- Supports 1.8V, 3.3V, and 5V logic inputs
- Ultra-low-power sleep mode
- < 1µA @ VVM = 24V, TJ = 25°C
- Spread spectrum clocking for low electromagnetic interference (EMI)
- Integrated protection features
- Undervoltage lockout (UVLO)
- Charge pump Undervoltage (CPUV)
- Overcurrent protection (OCP)
- Thermal shutdown (TSD)
- Automatic fault recovery
- Fault indicator pin (nFAULT)
Applications
- Brushed DC motors
- Major and small home appliances
- Vacuum, humanoid, and toy robotics
- Printers and scanners
- Smart meters
- ATMs, currency counters, and EPOS
- Servo motors and actuators
Datasheets
Functional Block Diagram
