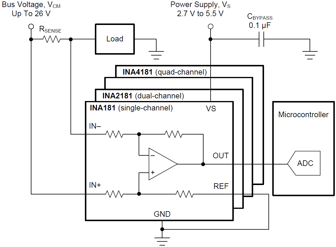
Texas Instruments INAx180/INAx181 Current Sense Amplifiers
Texas Instruments INAx180/INAx181 Current Sense Amplifiers are sense voltage drops across current-sense resistors at common-mode voltages from –0.2V to +26V, independent of the supply voltage. These amplifiers integrate a matched resistor gain network in four fixed-gain device options: 20V/V, 50V/V, 100V/V, or 200V/V. This matched gain resistor network minimizes gain error and reduces the temperature drift. Each device operates from a single 2.7V to 5.5V power supply, drawing a maximum of 260µA of supply current. The INAx181 devices have a bidirectional current-sensing capability. All device options are specified over the extended operating temperature range of –40°C to +125°C. The INAx180-Q1/INAx181-Q1 devices are AEC-Q100 qualified for automotive applications. These devices are used in motor controls and lighting controls.Features
- –0.2V to +26V common-mode range (VCM)
- 350kHz (A1 Devices) high bandwidth
- Offset voltage:
- ±150µV (Max) at VCM = 0V
- ±500µV (Max) at VCM = 12V
- 2V/µs output slew rate
- Bidirectional current-sensing capability (INAx181 only)
- Accuracy:
- ±1% gain error (max)
- 1µV/°C offset drift (max)
- Gain options:
- 20V/V (A1 devices)
- 50V/V (A2 devices)
- 100V/V (A3 devices)
- 200V/V (A4 devices)
- 260µA Max (INA180/INA181) quiescent current
Applications
- Motor controls
- Battery monitoring
- Power management
- Lighting controls
- Overcurrent detection
- Solar inverters
Inilathala: 2017-07-17
| Na-update: 2024-04-24
