Texas Instruments INA821 High-Precision Instrumentation Amplifier
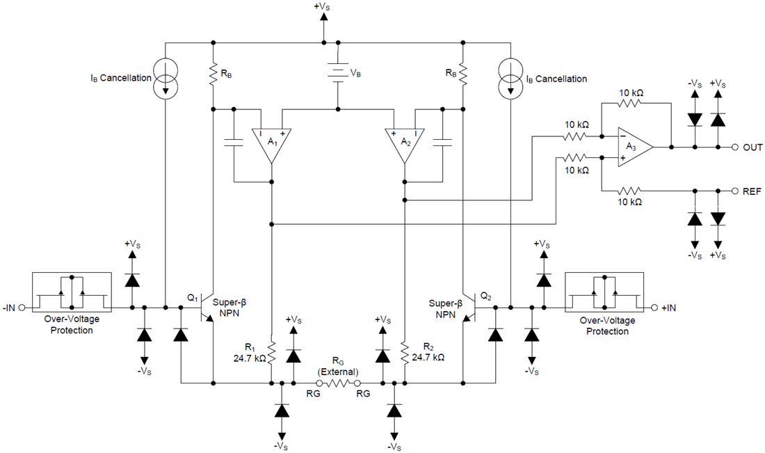
Texas Instruments INA821 High-Precision Instrumentation Amplifier offers low power consumption and operates over a wide single or dual-supply range. A single external resistor sets any gain from 1 to 10,000. The device has high precision due to super-beta input transistors, which provide low input offset voltage, offset voltage drift, input bias current, and input voltage and current noise. Additional circuitry protects the inputs against overvoltage up to ±40V.The INA821 is optimized to provide a high common-mode rejection ratio. At G = 1, the common-mode rejection ratio exceeds 92dB across the entire input common-mode range. The device is designed for low-voltage operation from a 4.5V single supply and dual supplies up to ±18V. The Texas Instruments INA821 is available in an 8-pin SOIC package and specified over the –40°C to +125°C temperature range.
Features
- Low Offset Voltage: 10µV (Typical), 35µV (Maximum)
- Gain Drift: 5ppm/°C (G = 1), 35ppm/°C (G > 1) (Maximum)
- Noise: 7nV/√Hz
- Bandwidth: 4.7MHz (G = 1), 290kHz (G = 100)
- Stable With 1nF Capacitive Loads
- Inputs Protected Up to ±40V
- Common-Mode Rejection: 112dB, G = 10 (Minimum)
- Power Supply Rejection: 114dB, G = 1 (Minimum)
- Supply Current: 650µA (Maximum)
- Supply Range
- Single-Supply: 4.5V to 36V
- Dual-Supply: ±2.25V to ±18V
- Specified Temperature Range: –40°C to +125°C
- Package: 8-Pin SOIC
Applications
- Industrial Process Controls
- Circuit Breakers
- Battery Testers
- ECG Amplifiers
- Power Automation
- Medical Instrumentation
- Portable Instrumentation
Functional Block Diagram
Inilathala: 2019-03-05
| Na-update: 2023-07-25
