Texas Instruments INA848 Fixed-Gain Instrumentation Amplifier
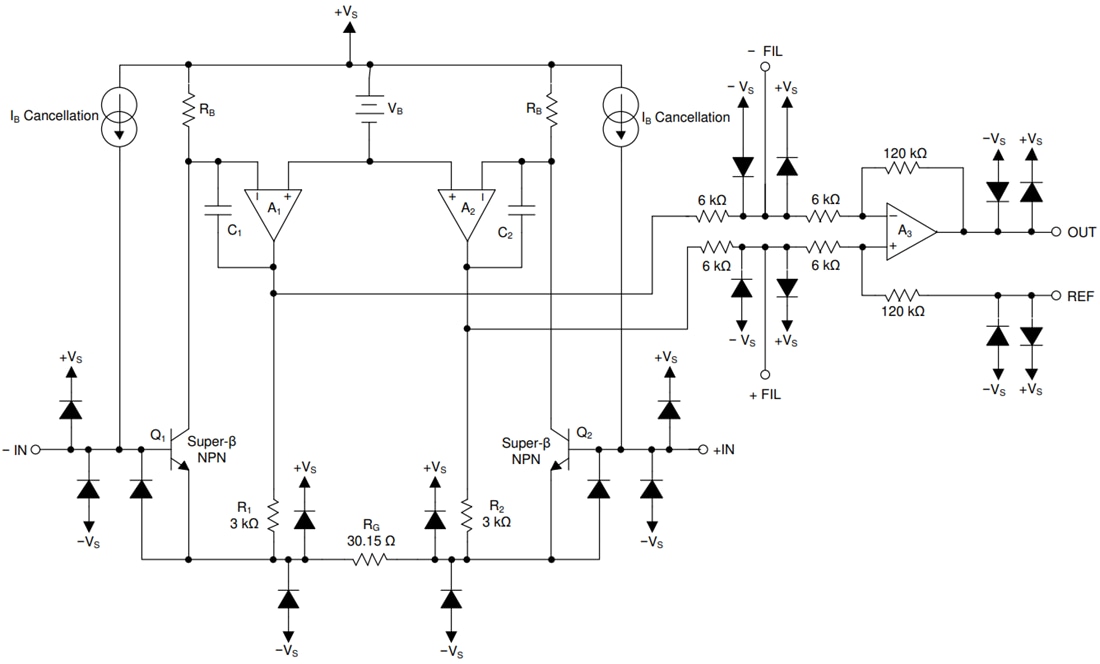
Texas Instruments INA848 Fixed-Gain Instrumentation Amplifier is optimized for high-precision measurements, such as very small, fast, differential input signals. TI's super-beta topology provides a very low input bias current and current noise. The well-matched transistors help achieve a very low offset and offset drift. Matching of the internal resistors yields a high common-mode rejection ratio of 132dB across the full input-voltage range and a very low gain drift error of 5ppm/C (max).The INA848's current feedback topology produces a wide bandwidth of 2.8MHz at a fixed gain of 2000, eliminating the need for subsequent gain stages. The very-low noise floor of 1.3nV/√Hz minimizes the impact on the equivalent number of bits (ENOB) when interfacing with high-resolution analog-to-digital converters (ADCs). The INA848 allows adding filters between the gain stages (pins 2 and 3) to maintain adequate signal integrity.
These unique features of the Texas Instruments INA848 make this device an excellent choice for applications requiring high-precision measurements, such as high-end medical instrumentation, electroencephalography, vibration sensing, and displacement measurements. This device is designed for 8V to 36V single supplies or ±4V to ±18V on dual supplies.
Features
- Fixed gain of 2000V/V
- Access to internal nodes for filtering
- 1.5nV/√Hz input voltage noise (maximum) ultra-low noise
- Precision super-beta input performance
- 35µV (maximum) low offset voltage
- 0.45µV/°C (maximum) low offset voltage drift
- 25nA (typical) low input bias current
- 5ppm/°C (maximum) low gain drift
- 2.8MHz bandwidth
- 45V/µs slew rate
- 132dB (minimum) common-mode rejection
- Supply range
- 8V to 36V single supply
- ±4V to ±18V dual supply
- –40°C to +125°C specified temperature range
- 8-pin SOIC package
Applications
- Surgical equipment
- Electrocardiogram (ECG)
- Ultrasound scanner
- Semiconductor test
- Data acquisition (DAQ)
- Vibrational analysis
Functional Block Diagram
